Abstract
In adolescence, bullying victimization is typically represented in terms of a three-fold factor structure reflecting three components of verbal, physical, and social victimization. Recent studies have suggested the usefulness of alternativte models including both general and component-specific factors. In this study, we assessed the empirical and theoretical validity of an instrument assessing verbal, physical and social victimization using a set of alternative models of victimization: a unidimensional model, a three-factor model, and a bifactor model. Association between emerging factors and student variables were explored to establish theoretical fit of the models. Sample consisted of upper primary and lower secondary school students [N = 1311; 53% Male; Mean age (SD) = 10.73 (1.45)] and their teachers. The three factor and bifactor models showed good fit. In spite of acceptable fit, the unidimensional model showed lower empirical support when compared with the other models. The dimensions of the three-factor model showed similar associations with most student variables, while the bifactor showed more heterogeneous, and theoretically coherent associations. General victimization decreased with age and was positively related with externalizing and internalizing symptoms, student–teacher conflict and negative expectations. Verbal victimization showed increased prevalence among girls and older students. Physical victimization showed increased prevalence among boys and younger students, and positive associations with externalizing symptoms and student–teacher conflict. Social victimization was more frequent among girls, and positively related with internalizing symptoms and negative expectations toward teachers. These findings highlight the usefulness of modeling victimization using both general and form-specific dimensions for both assessment and theory-building purposes.
Introduction
In-school bullying victimization refers to the continued, intentional aggression of a victim who is lower in power when compared to the aggressor, i.e., the bully (Olweus, 1996). Prevalence of bullying victimization among school-aged individuals is high: Cross-national studies show a prevalence rate ranging from to as low as 10% to as high as 30% of children and adolescents which reports being victim of some of form of bullying behavior at school (e.g., Eslea et al., 2004; Craig et al., 2009; Chester et al., 2015; for a review, see Zych et al., 2017).
When compared with uninvolved peers, bullies and their victims are both at greater risk of reporting increased emotional and behavioral problems (e.g., Smith et al., 2004; Schneider et al., 2012; Kowalski and Limber, 2013; Longobardi et al., 2018a; Marengo et al., 2018), as well as poorer in-school adjustment (e.g., increased student–teacher conflict, Marengo et al., 2018; lower academic engagement and achievement, Buhs et al., 2010; Rueger and Jenkins, 2014). Students who experience bullying victimization are at greater risk of developing long-lasting mental health problems, substance addiction (for a review, see Moore et al., 2017), as well as to experience social exclusion (Nansel et al., 2001; Hanish and Guerra, 2002; Delfabbro et al., 2006).
The Components of Bullying Victimization
In literature, in-school bullying victimization is typically described as comprising three main components, each mirroring different forms of bullying – namely verbal, physical, and social/relational bullying (Crick et al., 2001; Cornell and Bandyopadhyay, 2010; Marsh et al., 2011; Harris et al., 2018). Students’ exposure to verbal (e.g., name calling, hurtful joking, and teasing) and physical (e.g., being hit, or being thrown things, or physically threatened) bullying behaviors is typically considered a direct form of victimization, while social/relational victimization is considered an indirect form of victimization which is aimed at damaging the social status of the victims (e.g., isolation, and exclusion from activities by peers, e.g., Arseneault et al., 2010). During childhood and adolescence, frequency of involvement in direct and indirect forms of victimization are often strongly correlated, meaning that typically victims tend to be exposed of both direct and indirect bullying behaviors (Casper and Card, 2017). Still, studies show the existence of differential relations of each form of victimization with students’ characteristics and psychosocial outcomes, supporting the importance of conceptualizing them as separate constructs.
First, in light of the heterotypic perspective on the development of bullying behaviors, the relative prevalence of different forms of bullying behaviors is expected to be different across age groups (Björkqvist et al., 1992, 1994; Underwood et al., 2009). According to this view, physical bullying should be more prevalent during middle childhood, while frequency of verbal and social/relational bullying should increase during late childhood and adolescence. Findings in support of this model have been mixed (e.g., Bettencourt et al., 2013; Longobardi et al., 2019), and seem to indicate that this transitional model appear to be more common among girls, in that they are more likely to show a form-specific developmental trend characterized by a transition toward lower physical and higher relational bullying over time (Card et al., 2008; Ettekal and Ladd, 2017). In turn, victimized boys tend to report high levels of involvement in all components of bullying victimization, thus supporting a general lack of independence of the different forms of victimization among boys (Ettekal and Ladd, 2017). Still, findings tend to indicate that physical victimization is generally more frequent among boys (Card et al., 2008), while relational victimization has been reported to be more frequent among females (Lee, 2009).
Studies also shows that different forms of victimization tend to show differential effects on students’ likelihood of reporting increased internalizing and externalizing symptoms. Although exposure to each form of victimization has been found to increase both kind of symptoms (Eastman et al., 2018), meta-analytic results suggest that exposure to social/relation victimization is more strongly associated with the risk of increased internalizing symptoms, while direct victimization is more strongly associated with externalizing symptoms (e.g., for a review and meta-analysis, Casper and Card, 2017). According to this view, students that are exposed to direct forms victimization are more likely to respond by direct forms of aggression; in turn, because of the subtleness of social/relational victimization behaviors and the difficulty of identifying specific perpetrators, direct confrontation tend not to be successful, leading the victims to internalize the negative experience.
Findings concerning the specific association between student–teacher relationship quality and students’ involvement in different forms of bullying victimization are scant. Overall, literature have shown that victimized students are more likely to show low-quality relationship with their teachers (Elledge et al., 2016) and report lower teacher support and safety in school (Raskauskas et al., 2010; Berkowitz and Benbenishty, 2012). In particular, lack of perceived support in school, increased student–teacher conflict, as well as excessive student–teacher dependency, have been shown to be linked to an increased risk of both direct and indirect forms of victimization (Hughes et al., 1999; Ostrov and Crick, 2007; Troop-Gordon and Kopp, 2011; Herráiz and Gutiérrez, 2016; Longobardi et al., 2016). However, it can be hypothesized that since teachers tend to be more lenient in responding to social/relational victimization than physical victimization (Xie et al., 2002; Bauman and Del Rio, 2006), and due to the covert nature of social/relational victimization (Crick and Grotpeter, 1995), low-quality student–teacher relationships may put students at increased risk of social/relation victimization. Indeed, findings indicate that students involved in relational victimization tend to report increased concerns about their safety in school (Elsaesser et al., 2013).
Alternative Models of Bullying Victimization
Findings in support of the three-factor structure of bullying behaviors distinguishing between verbal, physical, and social/relational bullying are mixed (e.g., Björkqvist et al., 1992; Salmivalli et al., 2000; Crick et al., 2001). The few existing studies in support of the three-factor model highlighted the difficulty of modeling bulling and victimization data assuming independence of the verbal, physical and social components, thus have generally allowed the verbal, physical, and social factors to correlate (e.g., Marsh et al., 2004b, 2011; Unpublished doctoral dissertation; Finger et al., 2008; Harris et al., 2018). One of the limits of three-factor models allowing inter-factor correlations is represented by the high correlations found among the three different forms of bullying victimization. These findings suggests the opportunity to consider bullying victimization as a unidimensional construct. The presence of a general bullying victimization dimension would suggest the need for researchers to consider bullying victimization as a global experience: in this view, students differentiate among each other on the degree of direct exposure to bullying behaviors, and there is no need to distinguish among different forms of victimization. This approach is supported by empirical studies that developed and validated unidimensional scales including items referring to verbal, physical, and relational/social victimization (e.g., Kyriakides et al., 2006; Cheng et al., 2011; Shaw et al., 2013). Other studies have discussed the use of alternative models of victimization accounting for the strong associations existing between different forms of victimization by introducing a global victimization dimension along with a set of specific verbal, physical, and social dimensions (e.g., Finger et al., 2008; Harris et al., 2018). Among these alternative models, the bifactor model is the most promising as it allows to overcome some problems related to the high correlations found in the three-factor model between the verbal, physical and social victimization components. Using the bifactor model, it is possible to produce uncorrelated general and domain-specific factors (Reise et al., 2013), an approach that has both theoretical and analytical advantages over correlated-factors models. In particular, it allows for a clearer view on the specific associations between external variables (e.g., student psychological and behavioral outcomes) and the general and domain-specific dimensions, and helps reducing potential multicollinearity problems in analytical models (for examples of empirical applications in the educational context, see Betts et al., 2011; Wiesner and Schanding, 2013; Longobardi et al., 2018b).
The Present Study
Firstly, our study aims to find out which model provide the best empirical fit to a self-report measure of bullying victimization among students’ attending upper primary and lower secondary schools. In light of previous literature, we compare the fit of three alternative models: (1) a model assuming victimization can be represented as a unidimensional construct, (2) a multidimensional model representing victimization as three correlated dimensions each referring to verbal, physical, and social victimization and (3) a final model in which victimization is represented in terms of a general victimization dimension along with three residual dimensions referring to verbal, physical, and social victimization. Coherent with this view, the aim of our second study is to examine the theoretical fit of competing models by examining and comparing the association emerging between the models’ dimensions and a set of student variables with known theoretical association with different forms of bullying victimization, i.e., students’ gender and age, internalizing and externalizing symptoms, and student–teacher relationship quality variables.
Materials and Methods
Sample
Sample consisted of 1311 students attending grade 3–8 in 8 upper-primary schools [51 classrooms, N = 807, 46.3% female Mean Age (SD) = 9.83 (0.65)] and 4 lower-secondary schools [32 classrooms N = 504, 48.6% female, Mean Age (SD) = 12.16 (1.20)] from Northern Italy. These demographic characteristics are representative of the Italian school system (Organization for Economic Co-operation and Development [OECD], 2011).
We also recruited students’ main teachers [i.e., teacher who spend the highest amount of weekly lesson time in the classroom, N = 83, 79 females, Mean Age (SD) = 50.79 (7.08), all Italian teachers]. It is worthy to note that in the Italian school system, main teachers typically teach to the same group of students from grade 1–5 (primary school), and from grade 6–8 (lower secondary school). That is, students only change teachers and classroom peers when they progress to the next school level (e.g., when transition from primary to lower-secondary school).
Data collection was performed by administering self-report questionnaires to both participating students and their main teacher. Students were asked to report about involvement in bullying victimization and student–teacher relationship quality with their main teacher, while teachers provided ratings for their students’ internalizing and externalizing symptoms. Prior to data collection, we obtained written and informed consent from all students and their parents. Prevalent teachers from the participating classrooms were also asked to sign an informed consent to take part in the study. In compliance with the ethical code of the Italian Association for Psychology (AIP), all participants were assured about of data confidentiality and informed of the nature and objective of the study, and that participation in the study was voluntary, i.e., that they could refuse to participate and withdraw from the study at any time. The study was approved by the IRB of the University (protocol no. 118643).
Instruments
Bullying Victimization
Students’ involvement in bullying victimization was assessed using an adaption to the Italian context of the victimization sub-scales of the Adolescent Peer Relations Instrument (APRI, Parada, 2000). The APRI is psychometrically validated instrument that can be used to assess involvement in bullying behaviors as bully and victims. For the purpose of this study, we administered the victimization section of APRI instrument, which consists of 18 items (see Table 2) assessing three types of bullying victimization, namely physical (six items, α = 0.83), verbal (six items, α = 0.86), social victimization (six items, α = 0.81). The items are prefaced by a stem sentence asking students how many times various victimizing behaviors have happened to them for which they respond using a six-point Likert response scale (1 = Never, 2 = Sometimes, 3 = Once or twice a month, 4 = Once a week, 5 = Several times a week, 6 = Every day). Responses closer to 1 represented small amounts of being bullied, whereas scores closer to 6 represented frequent amounts of involvement in bullying victimization.
Students’ Internalizing and Externalizing Symptoms
Students’ internalizing and externalizing symptoms were assessed by administering a teacher-report instrument, Italian version of the Strength and Difficulties Questionnaire (SDQ; Goodman, 1997; Tobia et al., 2011). Teachers provided a rating of students’ symptoms by answering 25 items that refer to the positive or negative traits of the child’s behavior in class. The items are evaluated on a three-point Likert scale (i.e., Not True, Partially True, and Absolutely True), and asses five dimensions of children’s emotional and behavior characteristics: Emotional problems (e.g., “Often unhappy, downhearted”), Conduct problems (e.g., “: Often fights with other children”), Hyperactivity/inattention (e.g., “Easily distracted, concentration wanders”), Peer relationship problems (e.g., “Has at least one good friend”. reversed), and Prosocial behavior (e.g., “Considerate of other people’s feelings”).
As suggested by Goodman et al. (2010), for the purpose of this study items were combined to create two scores reflecting students’ internalizing symptoms (sum of emotional symptoms and problematic relationships with peers, α = 0.78), and externalizing symptoms (sum of conduct problems and hyperactivity/inattention symptoms, α = 0.88). Finally, we also computed the SDQ total score, which provides a measure of both internalizing and externalizing symptoms (sum of emotional symptoms, problematic relationships with peers, conduct problems and hyperactivity/inattention symptoms, α = 0.89).
Student–Teacher Relationship Quality
Students’ perceptions of student–teacher relationship quality was assessed using the Student Perception of Affective Relationship with Teacher Scale (SPARTS; Koomen and Jellesma, 2015). The SPARTS scale consists of 25 items investigating three dimension of student–teacher relationship, namely Closeness, Conflict, and Negative Expectations. The Closeness scale (8 items, α = 0.82) assesses the students’ positive feelings toward and reliance on their teacher (e.g., “I feel most at ease when my teacher is near”). Conflict (10 items, α = 0.79) refers to students’ perception of the extent of negative behavior, and attitudes experienced with their teacher (e.g., “I guess my teacher gets tired of me in class”). Negative expectations scale (7 items, 0.62) measures the lack of confidence in teacher’s responsiveness and availability, (e.g., “I wish my teacher knew me better”). The 25 statements are answered using 5-point response scale, ranging from 1 (“no, that is not true”), to 5 (“yes, that is true”).
Analysis Strategy
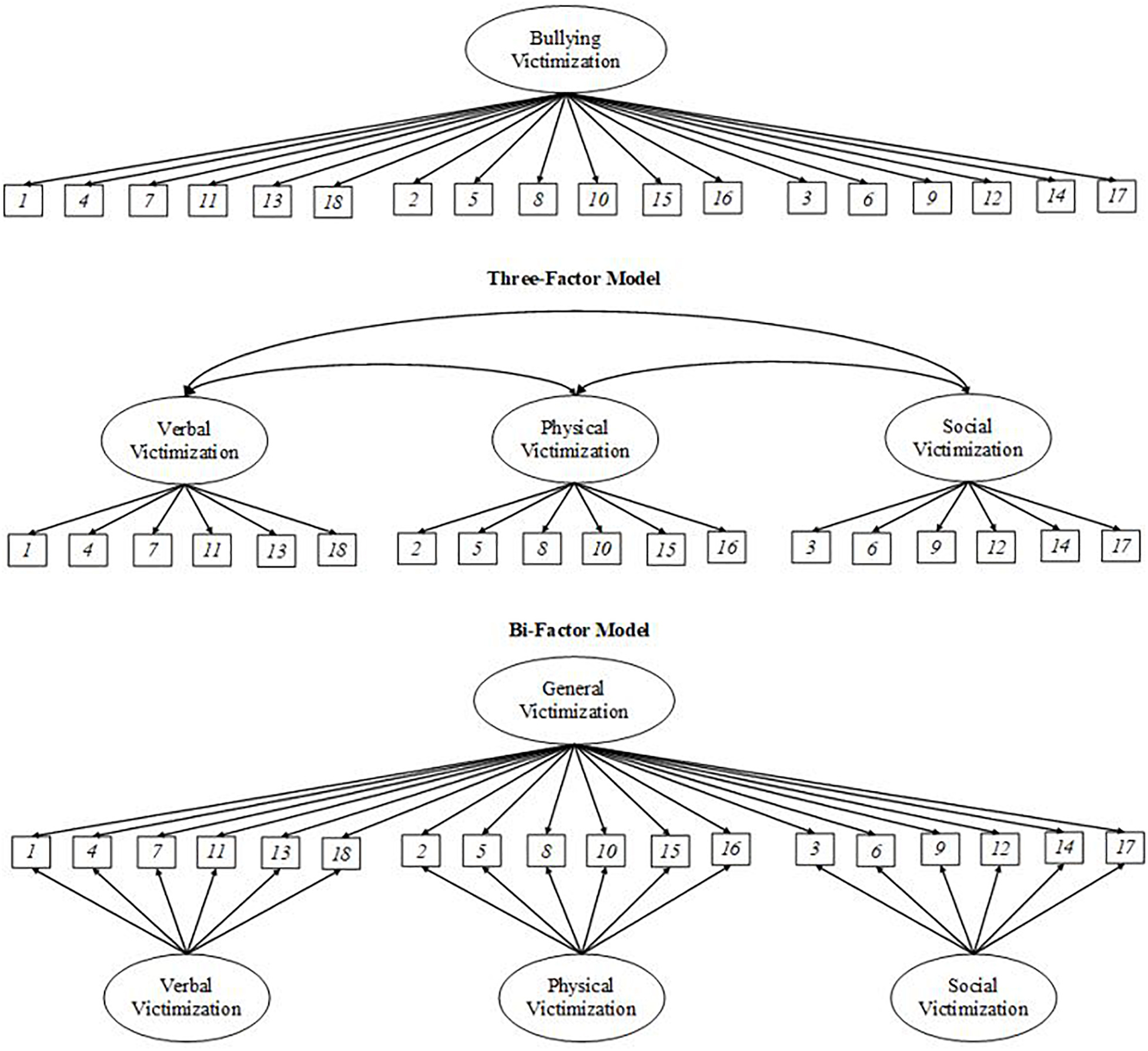
First, we compute descriptive statistics for study measures. Next, we use confirmatory factor analysis (CFA) to examine the fit of alternative models of victimization, namely a one-factor model, a three-factor model with correlated factors, and a bifactor model. Diagrams for these models are shown in Figure 1. CFA analyses were performed with the MPLUS software, version 7.3 (Muthen and Muthen, 2014). Since our data consists of ordered categorical responses with non-normal distribution, analyses are performed using the diagonally weighted least squares (DWLS) estimator (also known as the mean- and variance-adjusted weighted least squares, WLSMV; Unpublished technical report), which does not assume normally distributed variables and provides the best option for modeling categorical or ordered data (Brown, 2006). Approximately 2% of student observations had partial missing data; given the limited amount of missing data, and the fact that missing observations complied with the missing completely at random (MCAR) assumption of the WLSMV estimator (Asparouhov and Muthén, 2010) for unbiased estimates, we choose not to impute data and performed CFA analyses while retaining observations with missing data.
FIGURE 1

Diagrams for the one-factor, three-factor, and bifactor models of bullying victimization.
To establish model fit of the models we compute the following available model fit statistics: the comparative fit index (CFI: Bentler, 1990) and the Tucker–Lewis Index (TLI: Tucker and Lewis, 1973) measures of incremental model fit, the root mean square of approximation (RMSEA). Based on commonly used thresholds for model fit statistics in structural equation modeling (Hu and Bentler, 1999; Marsh et al., 2004a) we consider values of CFI > 0.95, TLI > 0.95, and RMSEA < 0.05 as indication of good model fit, while CFI and TLI > 0.90, and RMSEA < 0.08, as indication of acceptable fit. To compare the fit of nested CFA models, we perform χ2 difference tests. In the context of the present study, the one-factor model is nested in both the other competing models, since it can be obtained by either constraining the three-factor model to have inter-factor correlation of 1, or by constraining the domain-specific loadings of the bifactor model to 0. Since χ2 difference tests cannot be used to compare non-nested models (i.e., three-factor and bi-factor models), the models were compared using information-based fit statistics, namely Akaike’s and Bayes Information Criteria (AIC, BIC). Furthermore, differences in AIC values (ΔAIC) between the bestfitting model and the other tested models were examined to compare the fit of the models, and evaluated based on the criteria by Burnham and Anderson (2004), according to whom ΔAIC values > 10 indicate a substantially lower empirical support for the worse fitting model. Since analyses performed with the DWLS estimator does not produce an estimate of log-likelihood, AIC and BIC were estimated by running a secondary analysis using the robust maximum likelihood (MLR) estimator.
For both the unidimensional model and the three-factor CFA model, reliability of modeled factors is estimated by computing the omega (ω) model-based reliability coefficient (McDonald, 1985; Bentler, 2009). With respect to bi-factor model, reliability of general and specific factors was studied by computing the following indicators, as suggested by Rodriguez et al. (2016): coefficients omega (ω) and coefficients omega hierarchical for both general (ωh) and specific factors (ωhs). In the context of bi-factor model, omega is an estimate of the reliability of the general and specific factors based on all sources of common variance (Rodriguez et al., 2016). Concerning omega hierarchical statistics, when computed on the general factor omega hierarchical informs about the percentage of variance in the (summed) total score which can be attributed to the individual differences on the general factor. When computed on specific factors (i.e., verbal physical and social victimization), omega hierarchical informs about the percentage of reliable systematic variance in (summed) subscale scores after partitioning out variability attributed to the general factor (Reise et al., 2013). For each reliability estimate, we also compute its respective 95% confidence interval using 10,000 bootstrap samples.
Next, in order to estimate the bias introduced in the parameters of the one-factor model by not considering the existence of the different victimization components as potential source of multidimensionality, we computed the Average Relative Parameter Bias index (ARPB, Rodriguez et al., 2016). Finally, we compute the Percentage of Uncontaminated Correlation (PUC, Bonifay et al., 2015) index, which represents the percentage of covariance terms that only reflect the variance of the general factor, and the Explained Common Variance (ECV) for the general factor, which provides an estimate of the proportion of common variance explained by the general factor. In order to establish the degree the variance of individual responses to each item is accounted by the general factor alone, i.e., in order to establish the degree of unidimensionality of the item set, for each item we compute the Explained Common Variance index (IECV, Stucky et al., 2013). Previous authors have recommended I-ECV values above 0.80 as indication of unidimensionality (Stucky et al., 2013; Stucky and Edelen, 2014). Combined, inspection of these indexes can provide further insight on the degree of multidimensionality in the data.
Finally, based on parameters estimated in the previous analytical step, we generate the factor scores for the dimension of models showing adequate empirical fit and compute their correlation with a set of student variables, namely students’ age and gender, psychological symptoms and student–teacher relationship quality.
Results
Model Fit
Descriptive statistics for all of the study variables are reported in Table 1. Standardized factor loadings as well as model fit information for the final competing factor models are shown in Table 2.
Table 1
| Mean | SD | Observed range | |
|---|---|---|---|
| Bullying victimization | |||
| Verbal | 10.28 | 5.21 | 6–36 |
| Physical | 8.37 | 3.71 | 6–36 |
| Social | 9.26 | 4.34 | 6–36 |
| Psychological symptoms | |||
| Internalizing symptoms | 2.69 | 3.00 | 0–18 |
| Externalizing symptoms | 3.38 | 3.96 | 0–20 |
| Total score | 6.07 | 6.16 | 0–33 |
| Student–teacher relationship | |||
| Conflict | 17.30 | 6.76 | 10–47 |
| Closeness | 25.92 | 7.62 | 8–44 |
| Negative expectations | 14.85 | 5.21 | 7–35 |
Descriptive statistics for study measures (N = 1311).
Table 2
| One-factor | Three-factor | Bi-factor | |||||||
|---|---|---|---|---|---|---|---|---|---|
|
|
|||||||||
| Items | General | Verbal | Physical | Social | General | Verbal | Physical | Social | I-ECV |
| 01 I was teased by students saying things to me | 0.72 | 0.74 | 0.72 | 0.24 | 0.90 | ||||
| 04 A student made rude remarks at me | 0.77 | 0.79 | 0.77 | 0.25 | 0.90 | ||||
| 07 Jokes were made up about me | 0.74 | 0.76 | 0.76 | 1.00 | |||||
| 11 Things were said about my looks I didn’t like | 0.75 | 0.77 | 0.74 | 0.39 | 0.78 | ||||
| 13 I was ridiculed by students saying things to me | 0.83 | 0.86 | 0.86 | 1.00 | |||||
| 18 I was called names I didn’t like | 0.66 | 0.68 | 0.66 | 0.17 | 0.94 | ||||
| 02 I was pushed or shoved | 0.67 | 0.74 | 0.61 | 0.42 | 0.68 | ||||
| 05 I was hit or kicked hard | 0.71 | 0.79 | 0.63 | 0.52 | 0.60 | ||||
| 08 Students crashed into me on purpose as they walked by | 0.67 | 0.74 | 0.62 | 0.37 | 0.74 | ||||
| 10 My property was damaged on purpose | 0.61 | 0.67 | 0.58 | 0.27 | 0.82 | ||||
| 15 Something was thrown at me to hit me | 0.68 | 0.76 | 0.60 | 0.52 | 0.57 | ||||
| 16 I was threatened to be physically hurt or harmed | 0.70 | 0.78 | 0.65 | 0.41 | 0.71 | ||||
| 03 A student wouldn’t be friends with me because other people didn’t like me | 0.68 | 0.73 | 0.63 | 0.50 | 0.62 | ||||
| 06 A student ignored me when they were with their friends | 0.60 | 0.65 | 0.56 | 0.42 | 0.64 | ||||
| 09 A student got their friends to turn against me | 0.75 | 0.80 | 0.74 | 0.24 | 0.90 | ||||
| 12 I wasn’t invited to a student’s place because other people didn’t like me | 0.64 | 0.68 | 0.59 | 0.45 | 0.63 | ||||
| 14 A student got students to start a rumor about me | 0.75 | 0.81 | 0.78 | 1.00 | |||||
| 17 I was left out of activities on purpose | 0.62 | 0.66 | 0.59 | 0.36 | 0.73 | ||||
| Model fit | |||||||||
| χ2 (df) | 1022.752 (135) | 469.95 (132) | 259.58 (120) | ||||||
| CFI | 0.94 | 0.98 | 0.99 | ||||||
| TLI | 0.93 | 0.97 | 0.99 | ||||||
| RMSEA | 0.07 | 0.04 | 0.03 | ||||||
| AIC | 37481.66 | 37035.96 | 36902.13 | ||||||
| BIC | 38046.04 | 37615.87 | 37680.40 | ||||||
Item statistics: factor loadings for the one-factor, three-factor model, and the bi-factor model of bullying victimization, and I-ECV values.
Based on chosen criteria for CFI and RMSEA statistics, both three-factor and the bi-factor model presented good model fit, while the one-factor model showed acceptable fit. However, when compared with the other models, the one-factor model showed significantly worse fit to the data than both the three-factor [χ2(3) = 209.70, p < 0.001] and bi-factor model [χ2(18) = 527.42, p < 0.001]. Concerning the three-factor model, as found in other studies (Finger et al., 2008; Marsh et al., 2011; Harris et al., 2018), the latent factors for the three victimization components were highly correlated, with correlations ranging from r = 0.73 to r = 0.89. With respect to the model comparison of non-nested models (i.e., bifactor and three-factor models), inspection of information-based fit statistics did not allow for a clear-cut decision on which model showed best fit to the data. Inspection of AIC values indicated the bifactor model as the one showing best fit to the data (ΔAIC = 130.08) based on suggested threshold (ΔAIC > 10) when compared to the three-factor model. In contrast, comparison of BIC values indicated the three-factor model as the best fitting model.
Concerning specifically the bifactor model, item loadings on the general victimization factor were in the range 0.56–0.87, while loadings for the domain-specific factors were considerably lower, with 8 of the 18 items presenting loadings below |0.30|. Further, two items of the verbal victimization component (i.e., Item 7: “Jokes were made up about me”; Item 13: “I was ridiculed by students saying things to me”) and one item on the social victimization component (Item 14: “A student got students to start a rumor about me”) showed loadings falling below significance. Thus, the bifactor model was estimated again by constraining non-significant loadings to zero. Again, model fit for this revised bifactor model (see Table 2) showed better fit than the one-factor model [χ2(df) = 510.94 (15), p < 0.001]; concerning the comparison of non-nested models (i.e., bifactor and three-factor models), the inspection of AIC statistic again showed the bifactor model as the best fitting model, while the BIC statistic provided support for the three-factor model.
As regards factor reliability, the omega coefficients computed for the one-factor model (ω = 0.94 [95% CI = 0.94, 0.95]) and three-factor model (Verbal victimization: ω = 0.90 [95% CI = 0.88, 0.91]; Physical victimization: ω = 0.88 [95% CI = 0.87, 0.90]; Social victimization: ω = 0.86 [95% CI = 0.85, 0.88]) all showed good or excellent reliability. Concerning the reliability of factors emerging from the revised bifactor model, omega coefficients computed for both the general and the specific factors were all adequate (General victimization: ω = 0.95 [95% CI = 0.95, 0.96]; Verbal victimization: ω = 0.85 [95% CI = 0.83, 0.87]; Physical victimization: ω = 0.88 [95% CI = 0.87, 0.90]; Social victimization: ω = 0.86 [95% CI = 0.84, 0.87]). Inspection of omega hierarchical coefficient for the general victimization factor (ωh = 0.89 [95% CI = 0.87, 0.90]) showed the general dimension accounted for the most part of the variance in the total score for general victimization. In turn, the omega hierarchical computed for the domain-specific factors showed the percentage of reliable variance in subscale scores only due to specific factors (i.e., after partitioning out the variance due to general victimization factor) was relatively low, in particular concerning the verbal component of victimization (Verbal victimization: ωhs = 0.10 [95% CI = 0.06, 0.14]; Physical victimization: ωhs = 0.28 [95% CI = 0.23, 0.33]; Social victimization: ωhs = 0.25 [95% CI = 0.20, 0.30]).
Finally, by comparing the results of the patterns of loading of the one-factor and the bifactor model, a series of indexes, namely the ARPB, PUC, ECV, and I-ECV, were computed and inspected so as to provide further insight on the degree of appropriateness of modeling data using the bifactor model instead of using the one-factor model. The ARPB value computed on the item set was 0.06, which, combined with values of the PUC and ECV for the general factor, respectively, of 0.80 and 0.79, indicates that the degree of bias introduced in the parameters of the one-factor model by not considering the different components of victimization as sources of multidimensionality is relatively low. In contrast, inspection of I-ECV values computed for each item (see Table 2) shows that more than half the item-set, and, respectively, one, five, and four of the items of the verbal, physical, and social domains of victimization, reveal a non-negligible degree of multidimensionality (I-ECV < 0.80).
Overall, results showed that the one-factor model, in spite of an acceptable model fit, had lower empirical support when compared with other competing models. Further, the comparison of model fit of the best fitting models, namely the three-factor and bifactor CFA models, did not provide clear support for one model over the other. Hence, further investigation based on theoretical interpretability was needed in order to determine the appropriateness of modeling bullying victimization using either the three-factor or the bifactor model.
Associations With Student Variables
Table 3 presents the associations between factor score estimates computed based on results of previously estimated three-factor and bifactor models and theoretically associated student variables. Inspection of correlations for the three-factor model scores indicated a similar pattern of associations with student variables. Concerning students’ demographic variables, each of three component of bullying victimization showed a negative association with students’ age, while gender (i.e., being female) showed a negative correlation with physical victimization. Concerning the remaining student variables, each of the three factors showed similar significant positive correlations with both students’ internalizing and externalizing symptoms measures, and the total score for symptoms. They also showed similar positive correlations with the student–teacher conflict and negative expectation measures, while no correlation emerged with student–teacher closeness.
Table 3
| Three-factor |
Bi-factor |
||||||
|---|---|---|---|---|---|---|---|
| Verbal | Physical | Social | General | Verbal | Physical | Social | |
| Gender (Female = 1; Male = 0) | −0.03 | −0.20∗∗ | 0.03 | −0.05 | 0.08∗∗ | −0.23∗∗ | 0.15∗∗ |
| Age | −0.07∗ | −0.18∗∗ | −0.10∗∗ | −0.11∗∗ | 0.14∗∗ | −0.14∗∗ | −0.04 |
| Psychological symptoms | |||||||
| Internalizing symptoms | 0.10∗∗ | 0.13∗∗ | 0.16∗∗ | 0.14∗∗ | −0.03 | 0.06 | 0.10∗∗ |
| Externalizing symptoms | 0.12∗∗ | 0.20∗∗ | 0.16∗∗ | 0.16∗∗ | −0.05 | 0.13∗∗ | 0.03 |
| Total score | 0.14∗∗ | 0.19∗∗ | 0.17∗∗ | 0.17∗∗ | −0.05 | 0.11∗∗ | 0.07∗ |
| Student–teacher relationship quality | |||||||
| Conflict | 0.27∗∗ | 0.34∗∗ | 0.24∗∗ | 0.31∗∗ | 0.01 | 0.20∗∗ | 0.00 |
| Closeness | −0.02 | −0.02 | −0.04 | −0.03 | −0.02 | 0.00 | −0.03 |
| Negative expectations | 0.29∗ | 0.25∗∗ | 0.32∗∗ | 0.32∗∗ | 0.04 | 0.06 | 0.13∗∗ |
Three-factor and bi-factor model: correlation between victimization factors and student variables.
∗p < 0.05, ∗∗p < 0.01.
Concerning the factor score estimates computed based on the revised bifactor model, the patterns of correlations computed between the general and specific victimization factors, and student variables were decidedly more heterogeneous. Concerning the general victimization factor, the emerging association were similar to those emerged when examining those computed for the three-factor scores. The general victimization score was negatively correlated with age, and showed a positive association with both students’ internalizing and externalizing symptom scores, as well as with the total score for symptoms. It also showed a positive correlation with student–teacher conflict and negative expectations toward the teacher.
Concerning the three specific victimization factors emerging from the bifactor model and their association with demographic variables, we found age was positively correlated with verbal bullying victimization and negatively correlated with physical victimization, while gender (being female) was positively correlated with verbal and social victimization, and negative correlated with physical victimization. Concerning students’ psychological symptoms, externalizing symptoms were positively associated with physical bullying but not with the other victimization components, while internalizing symptoms showed significant positive correlation with the social victimization component. Both physical and relational victimization also showed a positive correlation with the total score for symptoms. Finally, we found physical victimization was positively correlated with student–teacher conflict, while social victimization showed a positive association with students’ negative expectations toward teachers.
Discussion
The present study aimed at establishing and comparing the empirical and theoretical fit of three alternative models of victimization, namely a unidimensional model, a model including three correlated dimensions of verbal, physical, and social victimization, and finally, a bifactor model including a general victimization dimension and three auxiliary dimensions reflecting the verbal, physical, and social components of victimization. In line with previous findings (Harris et al., 2018), results of factor analyses showed both the three-dimensional and bifactor model showed good empirical fit to the data. In turn, the unidimensional model showed acceptable fit but revealed lower empirical support when compared with the other models. For this reason, subsequent analyses focused solely on examining the theoretical fit of the three-dimensional and bifactor models, which we investigated by examining associations between the modeled dimensions and a set of student variables with known association with bullying victimization, namely students’ age and gender, psychological symptoms and student–teacher relationship quality.
As showed by previous studies (Marsh et al., 2004b, 2011; Parada, 2006; Finger et al., 2008; Harris et al., 2018), correlation between the verbal, physical, and social dimensions of the three-factor model were all quite high, supporting the usefulness of including a general victimization dimension in the model. Concerning the bifactor model, some of the items showed non-significant loadings on the specific verbal factor, namely items referring to being made jokes and being ridiculed by peers, and on the social factor, i.e., a student got other students starting a rumor. This led to a revision of the model in which these items were only allowed to load on the general victimization dimension; this final model showed similar fit to the data. Consistent with what emerged from the three-factor analysis, inspection of reliability of the dimensions emerging from the bifactor model revealed that most of the measurement variance was accounted for by a common general factor, while the variability associated solely with the specific dimensions was relatively low. This finding has important consequences for the use of the traditional three-factor structure of victimization, because it puts to question the appropriateness of using separate summed scores for the verbal, physical, and social victimization components (Reise et al., 2013).
Overall, inspection of the correlations between the factor scores computed using the three-factor and bifactor models and the set of student variables indicated the bifactor model provided a more differentiated and theoretically coherent representation of bullying victimization when compared with the three-dimensional model. In particular, the dimensions of the three-dimensional model showed remarkably similar patterns of associations with student characteristics, suggesting a general lack of distinctiveness among the three dimensions computed using the three-factor model: all forms of victimization showed a positive association with internalizing and externalizing symptoms, as well as student–teacher conflict and students’ negative expectations toward their teacher support. Consistently, the same pattern of associations emerged when inspecting correlations computed for the general victimization dimension of the bifactor model. Overall, findings were in line with the existence of a common association between different forms of victimization and increase in both internalizing and externalizing symptoms (e.g., Eastman et al., 2018), as well as their association with poorer student–teacher relationships (e.g., Troop-Gordon and Kopp, 2011; Herráiz and Gutiérrez, 2016), during childhood and early adolescence.
The inspection of correlations for the domain-specific factors of the bifactor model showed a more heterogeneous pattern of associations. Association with demographic variables was mostly coherent with theoretical expectations concerning the presence of difference in the prevalence of different forms of victimization across age and gender groups. Concerning age, we found a positive correlation with verbal victimization and a negative correlation with physical victimization; these results are in line with literature suggesting a decline in physical victimization, and a shift toward non-physical forms of victimization, as children grow older (e.g., Björkqvist et al., 1992, 1994; Underwood et al., 2009). However, contrary to expectations, we did not find positive association between age and relational bullying, which may be partially due the lack of older adolescents in the sample of the study. Concerning gender, results were coherent with findings indicating an increased prevalence of physical victimization among boys, and of relational victimization among girls (Card et al., 2008; Lee, 2009; Longobardi et al., 2017).
Findings emerging from the inspection of correlations with students’ psychological symptoms and student-relationship quality showed also a more differentiated pattern when compared with those emerging from the three-factor model. As regards students’ psychological symptoms, results were in a line with meta-analytic results indicating that overt forms of victimization, such as physical victimization, tend to be associated with increased externalizing symptoms, while covert forms of victimization, such as social/relational victimization, might put students at increased risk of developing internalizing symptoms (Casper and Card, 2017). Concerning the association with student-relationship quality, we found that physical victimization was positively related with student–teacher conflict, while social victimization showed a positive association with negative expectations toward teachers’ support. Overall, the association between physical victimization and heightened student–teacher conflict may be interpretable in light of a possible negative influence of victims’ externalizing behaviors on student–teacher relationship (e.g., Ostrov and Crick, 2007; Troop-Gordon and Kopp, 2011). In turn, the specific association between social victimization and negative expectations toward teachers appear to be coherent with findings evidencing the perception of lack of support from teachers among victims of indirect forms of victimization (Yeung and Leadbeater, 2010; Lucas-Molina et al., 2015).
Overall, similar to other studies investigating the empirical and theoretical fit of bifactor models in modeling multidimensional data including correlated latent dimensions (e.g., Simms et al., 2008; Martel et al., 2011; Hindman et al., 2016; Longobardi et al., 2018b), in the present study the use of the bifactor model proved beneficial in elucidating the existence of both general and domain-specific dimensions of victimization, and in providing a clearer view on the association between each dimension and theoretically associated external criteria. Still, a word of caution should be spent as regards the interpretation of bifactor scores for domain-specific dimensions when estimated reliability is low, as this is expected to compromise replicability of results across different samples. To counteract this problem and improve reliability of domain-specific scores, researchers should consider increasing the length of administered questionnaires by including more items assessing the domain-specific dimensions.
This research is not without limitation. First of all, use of a non-random, convenience sample of Italian students, which limits the generalizability of results to larger populations. On the other side, because of the use of a relatively large sample, our results seem to be very robust. Second, we could not retrieve information about other important student variables which may have helped further examined the construct validity of victimization dimensions, such as information about academic performance, as well as sociometric data. Finally, we did not analyze data concerning students’ involvement in bullying behaviors. This would have allowed us to test to compare the adequacy of the bifactor model for both bullying and victimization behaviors.
Conclusion
Results from the present study highlight the usefulness of modeling victimization using both a general victimization dimension and a set of specific dimensions representing verbal, physical, and social forms of victimization. The alternative representations of victimization (bi-factor and three factor model) are similar in terms of fit, but there may be advantages of one or the other in particular situations. The three-factor model can produce scores for each component of victimization that while strongly correlated, have high score reliability, a characteristic that supports their use for assessment purposes (e.g., identification of students at risk of one or more forms of victimization). Using the bifactor model it is possible to obtain a highly reliable, unidimensional score representing the degree of student’s involvement in all forms of bullying victimization, and a set of indicators for the specific forms of victimization that show lower reliability but do not suffer from the presence of collinearity typical of scores emerging from the three-factor model. In doing this, it allows for a clearer picture of the studied constructs than that obtained using traditional multidimensional approaches and can highlight limits and possible drawbacks related to the use of traditional scoring procedures. This represent an important advantage with non-trivial consequences on the ability to evidence the existence of specific association between students’ psychosocial outcomes and their exposure to different forms of bullying victimization.
Statements
Ethics statement
School principals gave their consent for the participation of both students and teachers in our study. Individual informed consent to take part in the research was also collected from teachers, students, and their parents. Data confidentiality was assured and participation to the study was voluntary. The study was approved by the IRB of the University of Turin.
Author contributions
DM worked on the introduction, analyses, and discussion. MS worked on the analyses and discussion. CL worked on the data collection, introduction, and discussion. LP and RP worked on the introduction and discussion.
Conflict of interest
The authors declare that the research was conducted in the absence of any commercial or financial relationships that could be construed as a potential conflict of interest.
References
1
Arseneault L. Bowes L. Shakoor S. (2010). Bullying victimization in youths and mental health problems: ‘much ado about nothing’?Psychol. Med.40717–729. 10.1017/S0033291709991383
2
Asparouhov T. Muthén B. (2010). Weighted least squares estimation with missing data.Mplus Tech. Appendix20101–10.
3
Bauman S. Del Rio A. (2006). Preservice teachers’ responses to bullying scenarios: comparing physical, verbal, and relational bullying.J. Educ. Psychol.98:219. 10.1037/0022-0663.98.1.219
4
Bentler P. M. (1990). Comparative fit indexes in structural models.Psychol. Bull.107:238. 10.1037/0033-2909.107.2.238
5
Bentler P. M. (2009). Alpha, dimension-free, and model-based internal consistency reliability.Psychometrika74137–143. 10.1007/s11336-008-9100-1
6
Berkowitz R. Benbenishty R. (2012). Perceptions of teachers’ support, safety, and absence from school because of fear among victims, bullies, and bully-victims.Am. J. Orthopsych.8267–74. 10.1111/j.1939-0025.2011.01132.x
7
Bettencourt A Farrell A Liu W Sullivan T. (2013). Stability and change in patterns of peer victimization and aggression during adolescence.J. Clin. Child Adoles. Psychol.42429–441. 10.1080/15374416.2012.738455
8
Betts J. Pickart M. Heistad D. (2011). Investigating early literacy and numeracy: exploring the utility of the bifactor model.School Psychol. Quart.2697–107. 10.1037/a0022987
9
Björkqvist K. Lagerspetz K. M. Kaukiainen A. (1992). Do girls manipulate and boys fight? Developmental trends in regard to direct and indirect aggression.Aggress. Behav.18117–12710.1002/1098-2337(1992)18:2<117::AID-AB2480180205>3.0.CO;2-3
10
Björkqvist K. Österman K. Lagerspetz K. M. (1994). Sex differences in covert aggression among adults.Aggress. Behav.2027–3310.1002/1098-2337(1994)20:1<27::AID-AB2480200105>3.0.CO;2-Q
11
Bonifay W. E. Reise S. P. Scheines R. Meijer R. R. (2015). When are multidimensional data unidimensional enough for structural equation modeling? an evaluation of the DETECT multidimensionality index.Struct. Equ. Model.22504–516. 10.1080/10705511.2014.938596
12
Brown T. (2006). Confirmatory Factor Analysis for Applied Research.New York, NY: Guildford.
13
Buhs E. S. McGinley M. Toland M. D. (2010). Overt and relational victimization in latinos and european americans: measurement equivalence across ethnicity, gender, and grade level in early adolescent groups.J. Early Adoles.30171–197. 10.1177/0272431609350923
14
Burnham K. P. Anderson D. R. (2004). Multimodel inference: understanding AIC and BIC in model selection.Sociol. Methods Res.33261–304. 10.1177/0049124104268644
15
Card N. A. Stucky B. D. Sawalani G. M. Little T. D. (2008). Direct and indirect aggression during childhood and adolescence: a meta-analytic review of gender differences, intercorrelations, and relations to maladjustment.Child Dev.791185–1229. 10.1111/j.1467-8624.2008.01184.x
16
Casper D. M. Card N. A. (2017). Overt and relational victimization: a meta-analytic review of their overlap and associations with social–psychological adjustment.Child Dev.88466–483. 10.1111/cdev.12621
17
Cheng Y. Y. Chen L. M. Liu K. S. Chen Y. L. (2011). Development and psychometric evaluation of the school bullying scales: a rasch measurement approach.Educ. Psychol. Measure.71200–216. 10.1177/0013164410387387
18
Chester K. L. Callaghan M. Cosma A. Donnelly P. Craig W. Walsh S. et al (2015). Cross-national time trends in bullying victimization in 33 countries among children aged 11, 13 and 15 from 2002 to 2010.Eur. J. Public Health25(suppl. 2), 61–64. 10.1093/eurpub/ckv029
19
Cornell D. G. Bandyopadhyay S. (2010). “The assessment of bullying”. inHandbook of Bullying in Schools: An International Perspective,edsJimersonS. R.SwearerS. M.EspelageD. L. (New York, NY: Routledge), 265–276.
20
Craig W. Harel-Fisch Y. Fogel-Grinvald H. Dostaler S. Hetland J. Simons-Morton B. et al (2009). A cross-national profile of bullying and victimization among adolescents in 40 countries.Int. J. Public Health54216–224. 10.1007/s00038-009-5413-9
21
Crick N. R. Grotpeter J. K. (1995). Relational aggression, gender, and social-psychological adjustment.Child Dev.66710–722. 10.2307/1131945
22
Crick N. R. Nelson D. A. Morales J. R. Cullerton-Sen C. Casas J. F. Hickman S. E. (2001). Relational victimization in childhood and adolescence: I hurt you through the grapevine. InPeer Harassment in School: The Plight of the Vulnerable and Victimized,edsJuvonenJ.GrahamS. (New York, NY: The Guilford Press), 196–214.
23
Delfabbro P. Winefield T. Trainor S. Dollard M. Anderson S. Metzer J. et al (2006). Peer and teacher bullying/victimization of South Australian secondary school students: prevalence and psychosocial profiles.Br. J. Educ. Psychol.7671–90. 10.1348/000709904X24645
24
Eastman M. Foshee V. Ennett S. Sotres-Alvarez D. Reyes H. L. M. Faris R. et al (2018). Profiles of internalizing and externalizing symptoms associated with bullying victimization.J. Adolesc.65101–110. 10.1016/j.adolescence.2018.03.007
25
Elledge L. C. Elledge A. R. Newgent R. A. Cavell T. A. (2016). Social risk and peer victimization in elementary school children: the protective role of teacher-student relationships.J. Abnorm. Child Psychol.44691–703. 10.1007/s10802-015-0074-z
26
Elsaesser C. Gorman-Smith D. Henry D. (2013). The role of the school environment in relational aggression and victimization.J. Youth Adoles.42235–249. 10.1007/s10964-012-9839-7
27
Eslea M. Menesini E. Morita Y. O’Moore M. Mora-Merchan J. A. Pereira B. et al (2004). Friendship and loneliness among bullies and victims: Data from seven countries.Aggress. Behav.3071–83. 10.1002/ab.20006
28
Ettekal I. Ladd G. W. (2017). Developmental continuity and change in physical, verbal, and relational aggression and peer victimization from childhood to adolescence.Dev. Psychol.53:1709. 10.1037/dev0000357
29
Finger L. Yeung A. S. Craven R. Parada R. Newey K. (2008). Adolescent peer relations instrument: assessment of its reliability and construct validity when used with upper primary students.Paper Presented at The Australian Association for Research in Education, Brisbane.
30
Goodman A. Lamping D. L. Ploubidis G. B. (2010). When to use broader internalising and externalising subscales instead of the hypothesised five subscales on the strengths and difficulties questionnaire (SDQ): data from british parents, teachers and children.J. Abnorm. Child Psychol.381179–1191. 10.1007/s10802-010-9434-x
31
Goodman R. (1997). The strengths and difficulties questionnaire: a research note.J. Child Psychol. Psychiatry38581–586. 10.1111/j.1469-7610.1997.tb01545.x
32
Hanish L. D. Guerra N. G. (2002). A longitudinal analysis of patterns of adjustment following peer victimization.Dev. Psychopathol.1469–89. 10.1017/S0954579402001049
33
Harris A. B. Bear G. G. Chen D. de Macedo Lisboa C. S. Holst B. (2018). Perceptions of bullying victimization: differences between once-retained and multiple-retained students in public and private schools in brazil.Child Indic. Res.1–20. 10.1007/s12187-018-9604-x
34
Herráiz E. D. Gutiérrez R. B. (2016). Social support as a school victimisation risk factor.J. Child Fam. Stud.253473–3480. 10.1007/s10826-016-0503-9
35
Hindman A. H. Pendergast L. L. Gooze R. A. (2016). Using bifactor models to measure teacher–child interaction quality in early childhood: evidence from the caregiver interaction scale.Early Childhood Res. Quart.36366–378. 10.1016/j.ecresq.2016.01.012
36
Hu L. T. Bentler P. M. (1999). Cutoff criteria for fit indexes in covariance structure analysis: conventional criteria versus new alternatives.Struct. Equa. Model.61–55. 10.1080/10705519909540118
37
Hughes J. N. Cavell T. A. Jackson T. (1999). Influence of the teacher-student relationship on childhood conduct problems: a prospective study.J. Clin. Child Psychol.28173–184. 10.1207/s15374424jccp2802_5
38
Koomen H. M. Y. Jellesma F. C. (2015). Can closeness, conflict, and dependency be used to characterize students’ perceptions of the affective relationship with their teacher? Testing a new child measure in middle childhood.Br. J. Educ. Psychol.851– 19. 10.1111/bjep.12094
39
Kowalski R. M. Limber S. P. (2013). Psychological, physical, and academic correlates of cyberbullying and traditional bullying.J. Adoles. Health53S13–S20.10.1016/j.jadohealth.2012.09.018
40
Kyriakides L. Kaloyirou C. Lindsay G. (2006). An analysis of the revised olweus bully/victim questionnaire using the rasch measurement model.Br. J. Educ. Psychol.76781–801. 10.1348/000709905X53499
41
Lee E. (2009). The relationship of aggression and bullying to social preference: differences in gender and types of aggression.Int. J. Behav. Dev.33323–330. 10.1177/0165025408098028
42
Longobardi C. Iotti N. O. Jungert T. Settanni M. (2018a). Student-teacher relationships and bullying: the role of student social status.J. Adolesc.631–10. 10.1016/j.adolescence.2017.12.001
43
Longobardi C. Pasta T. Marengo D. Prino L. E. Settanni M. (2018b). Measuring quality of classroom interactions in italian primary school: structural validity of the CLASS K–3.J. Exp. Educ.10.1080/00220973.2018.1533795
44
Longobardi C. Prino L. E. Fabris M. A. Settanni M. (2017). School violence in two Mediterranean countries: Italy and Albania.Child. Youth Serv. Rev.82254–261. 10.1016/j.childyouth.2017.09.037
45
Longobardi C. Prino L. E. Fabris M. A. Settanni M. (2019). Violence in school: an investigation of physical, psychological, and sexual victimization reported by Italian adolescents.J. School Viol.1849–61. 10.1080/15388220.2017.1387128
46
Longobardi C. Prino L. E. Marengo D. Settanni M. (2016). Student-teacher relationships as a protective factor for school adjustment during the transition from middle to high school.Front. Psychol.7:1988. 10.3389/fpsyg.2016.01988
47
Lucas-Molina B. Williamson A. A. Pulido R. Pérez-Albéniz A. (2015). Effects of teacher–student relationships on peer harassment: a multilevel study.Psychol. Schools52298–315. 10.1002/pits.21822
48
Marengo D. Jungert T. Iotti N. O. Settanni M. Thornberg R. Longobardi C. (2018). Conflictual student-teacher relationship, emotional and behavioral problems, prosocial behavior, and their associations with bullies, victims, and bullies/victims.Educ. Psychol.381201–1217. 10.1080/01443410.2018.1481199
49
Marsh H. W. Hau K. T. Wen Z. (2004a). In search of golden rules: comment on hypothesis-testing approaches to setting cutoff values for fit indexes and dangers in overgeneralizing Hu and Bentler’s (1999) findings.Struct. Equa. Model.11320–341. 10.1207/s15328007sem1103_2
50
Marsh H. W. Parada R. H. Craven R. G. Finger L. (2004b). In the looking glass: A reciprocal effects model elucidating the complex nature of bullying, psychological determinants and the central role of self. inBullying, Implications for the Classroom: What Does the Research Say?,edsSandersC. S.PhyeG. D. (Orlando, FL: Academic Press), 63–107.
51
Marsh H. W. Nagengast B. Morin A. J. Parada R. H. Craven R. G. Hamilton L. R. (2011). Construct validity of the multidimensional structure of bullying and victimization: an application of exploratory structural equation modeling.J. Educ. Psychol.103:701. 10.1037/a0024122
52
Martel M. M. Roberts B. Gremillion M. Von Eye A. Nigg J. T. (2011). External validation of bifactor model of ADHD: explaining heterogeneity in psychiatric comorbidity, cognitive control, and personality trait profiles within DSM-IV ADHD.J. Abnorm. Child Psychol.39:1111. 10.1007/s10802-011-9538-y
53
McDonald R. P. (1985). Factor Analysis and Related Methods.Hillsdale: Erlbaum.
54
Moore S. E. Norman R. E. Suetani S. Thomas H. J. Sly P. D. Scott J. G. (2017). Consequences of bullying victimization in childhood and adolescence: a systematic review and meta-analysis.World J. Psychiatry7:60. 10.5498/wjp.v7.i1.60
55
Muthen L. K. Muthen B. O. (2014). Mplus (version 7.3) [Computer software].Los Angeles, CA: Muthen & Muthen.
56
Nansel T. R. Overpeck M. Pilla R. S. Ruan W. J. Simons-Morton B. Scheidt P. (2001). Bullying behaviors among US youth: prevalence and association with psychosocial adjustment.JAMA2852094–2100. 10.1001/jama.285.16.2094
57
Olweus D. (1996). The Revised Olweus Bully/Victim Questionnaire.Bergen: Research Centre for Health Promotion, University of Bergen.
58
Organization for Economic Co-operation and Development [OECD] (2011). Education at a glance 2011: Paris: OECD Publishing.
59
Ostrov J. M. Crick N. R. (2007). Forms and functions of aggression during early childhood: a short-term longitudinal study.School Psychol. Rev.36:22. 10.1017/S0954579414000248
60
Parada R. (2000). Adolescent Peer Relations Instrument: A theoretical and Empirical Basis for the Measurement of Participant Roles in Bullying and Victimisation of Adolescence: An Interim Test Manual and a Research Monograph: A Test Manual.Penright South: Publication Unit, Self-concept Enhancement and Learning Facilitation (SELF) Research Centre, University of Western Sydney.
61
Raskauskas J. L. Gregory J. Harvey S. T. Rifshana F. Evans I. M. (2010). Bullying among primary school children in New Zealand: Relationships with prosocial behaviour and classroom climate.Educ. Res.521–13. 10.1080/00131881003588097
62
Reise S. P. Bonifay W. E. Haviland M. G. (2013). Scoring and modeling psychological measures in the presence of multidimensionality.J. Pers. Assess.95129–140. 10.1080/00223891.2012.725437
63
Rodriguez A. Reise S. P. Haviland M. G. (2016). Applying bifactor statistical indices in the evaluation of psychological measures.J. Pers. Assess.98223–237. 10.1080/00223891.2015.1089249
64
Rueger S. Y. Jenkins L. N. (2014). Effects of peer victimization on psychological and academic adjustment in early adolescence.School Psychol. Quart.29:77. 10.1037/spq0000036
65
Salmivalli C. Kaukiainen A. Lagerspetz K. (2000). Aggression and sociometric status among peers: Do gender and type of aggression matter?Scand. J. Psychol.4117–24. 10.1111/1467-9450.00166
66
Schneider S. K. O’donnell L. Stueve A. Coulter R. W. (2012). Cyberbullying, school bullying, and psychological distress: a regional census of high school students.Am. J. Public Health102171–177. 10.2105/AJPH.2011.300308
67
Shaw T. Dooley J. J. Cross D. Zubrick S. R. Waters S. (2013). The forms of bullying scale (FBS): validity and reliability estimates for a measure of bullying victimization and perpetration in adolescence.Psychol. Assess.25:1045. 10.1037/a0032955
68
Simms L. J. Grös D. F. Watson D. O’hara M. W. (2008). Parsing the general and specific components of depression and anxiety with bifactor modeling.Depress. Anx.25E34–E46. 10.1002/da.20432
69
Smith P. K. Talamelli L. Cowie H. Naylor P. Chauhan P. (2004). Profiles of non-victims, escaped victims, continuing victims and new victims of school bullying.Br. J. Educ. Psychol.74565–581. 10.1348/0007099042376427
70
Stucky B. D. Edelen M. O. (2014). Using hierarchical IRT models to create unidimensional measures from multidimensional data. inHandbook of Item Response Theory Modeling: Applications to Typical Performance Assessment,edsReiseS. P.RevickiD. A. (New York, NY: Routledge/Taylor & Francis Group),183–206.
71
Stucky B. D. Thissen D. Edelen M. O. (2013). Using logistic approximations of marginal trace lines to develop short assessments.Appl. Psychol. Measure.3741–57. 10.1177/0146621612462759
72
Tobia V. Gabriele M. A. Marzocchi G. M. (2011). Norme italiane dello strengths and difficulties questionnaire (SDQ): Il comportamento dei bambini italiani valutato dai loro insegnanti.Disturbi di attenzione e iperattività615–22.
73
Troop-Gordon W. Kopp J. (2011). Teacher–child relationship quality and children’s peer victimization and aggressive behavior in late childhood.Soc. Dev.20536–561. 10.1111/j.1467-9507.2011.00604.x
74
Tucker L. R. Lewis C. (1973). A reliability coefficient for maximum likelihood factor analysis.Psychometrika381–10. 10.1007/BF02291170
75
Underwood M. K. Beron K. J. Rosen L. H. (2009). Continuity and change in social and physical aggression from middle childhood through early adolescence.Aggress. Behav.35357–375. 10.1002/ab.20313
76
Wiesner M. Schanding G. T. (2013). Exploratory structural equation modeling, bifactor models, and standard confirmatory factor analysis models: application to the BASC-2 behavioral and emotional screening system teacher form.J. School Psychol.51751–763. 10.1016/j.jsp.2013.09.001
77
Xie H. Swift D. J. Cairns B. Cairns R. B. (2002). Aggressive behaviors in social interaction and developmental adaptation: a narrative analysis of interpersonal conflicts during early adolescence.Soc. Dev.11205–224. 10.1111/1467-9507.00195
78
Yeung R. Leadbeater B. (2010). Adults make a difference: the protective effects of parent and teacher emotional support on emotional and behavioral problems of peer-victimized adolescents.J. Commun. Psychol.3880–98. 10.1002/jcop.20353
79
Zych I. Llorent V. J. Ttofi M. M. (2017). “School bullying in different countries: prevalence, risk factors, and short-term outcomes,” in Protecting Children Against Bullying and Its Consequences,edsZychI.FarringtonD. P.LlorentV. J.TtofiM. M. (Cham: Springer), 5–22. 10.1007/978-3-319-53028-4_2
Summary
Keywords
victimization, factor analysis, dimensional structure, bi-factor analysis, bullying
Citation
Marengo D, Settanni M, Prino LE, Parada RH and Longobardi C (2019) Exploring the Dimensional Structure of Bullying Victimization Among Primary and Lower-Secondary School Students: Is One Factor Enough, or Do We Need More?. Front. Psychol. 10:770. doi: 10.3389/fpsyg.2019.00770
Received
15 December 2018
Accepted
20 March 2019
Published
04 April 2019
Volume
10 - 2019
Edited by
Cesar Merino-Soto, Universidad de San Martín de Porres, Peru
Reviewed by
Zhonglin Wen, South China Normal University, China; Wanderlei Abadio De Oliveira, University of São Paulo, Brazil
Updates
Copyright
© 2019 Marengo, Settanni, Prino, Parada and Longobardi.
This is an open-access article distributed under the terms of the Creative Commons Attribution License (CC BY). The use, distribution or reproduction in other forums is permitted, provided the original author(s) and the copyright owner(s) are credited and that the original publication in this journal is cited, in accordance with accepted academic practice. No use, distribution or reproduction is permitted which does not comply with these terms.
*Correspondence: Michele Settanni, michele.settanni@unito.it
This article was submitted to Quantitative Psychology and Measurement, a section of the journal Frontiers in Psychology
Disclaimer
All claims expressed in this article are solely those of the authors and do not necessarily represent those of their affiliated organizations, or those of the publisher, the editors and the reviewers. Any product that may be evaluated in this article or claim that may be made by its manufacturer is not guaranteed or endorsed by the publisher.