Abstract
For over 60 years, International Environmental Law has produced hundreds of texts aimed at protecting the environment at global to regional scales. Most of these texts do not gather the support of all the states concerned. The reasons for this are analysed here. This retrospective look provides a striking panorama of the current situation. The international and domestic motivations that lead a state to the sovereign decision to ratify or not a treaty, are first recalled and put into perspective in their interdependencies. The analysis of thousands of ratifications of 51 major treaties draws lines of divergence between leading states, follower states, and states reluctant to enter into environmental commitments. On a global scale the latter form a large majority, including most African and Asian states. The states of Northern and Western Europe are among the first to ratify these treaties, followed by other European states. G7 member states occupy vey contrasting normative positions. Overall, three major moves emerge from this global panorama. First, historical and persistent inequalities in the development of countries have cast an indelible shadow on environmental international multilateral treaties which do not bring the expected fruits of development. Second, in environmental matters, over the past 15 years the trend consists in establishing agreements of more restricted range (regional, bilateral), with commitments from states on fairly flexible objectives, adaptable to their social and economic context. Third, these agreements are set within the broadly negotiated and thematically inclusive principles of sustainable development.
1 Introduction
Visualizing the positions of more than 190 states in a space representing the ratification status of dozens of International Environmental Law treaties highlights global properties that are not easily perceptible. It offers an additional tool available for the synthesis of numerous analyzes carried out by treaty or by state, according to the perspectives of several disciplines. The signature and ratification (which requires complying with obligations) of an international treaty are sovereign decisions of a state, influenced by or taking into account several concomitant factors, involving a multitude of actors and resources. Consequently, it is a posteriori very difficult to disentangle within a bundle of processes which factors, which actors and which conditions led to the ratification or neglect of the treaty. The intervening processes see their relative weight evolve according to the national political climate and relations with other states, at the regional or global level. The influence of actors also changes over time, modulated by the configuration of alliances, by more punctual and volatile interests (without necessarily a direct relationship with the ratification of treaties at stake), or by political or even media events.
The analysis of the reasons which have led states to ratify international treaties in the past (Lantis, 2009), leads to the identification of the main processes which may have been decisive to ratify this or that treaty. Although these processes may be tinged with a syncretism specific to the political or institutional functioning of each state, they are activated recurrently in diverse contexts and for treaties relating to very different matters. The main features of the ratification system are presented in section 2. The multiplicity of processes involved, the interactions—activated or not—between actors, the variation in the attributes of the resources involved in exchanges and negotiations, suggest that in most cases, it is of little relevance to postulate the existence of a single cause which would explain why a given treaty is ratified by a given state at a given time. The search for such a cause would be all the more futile since many observables which would make it possible to better discern the mechanisms leading to the ratification do not exist, are not documented or are not disclosed.
A list of 51 environmental, international or multilateral treaties1 is compiled in this study. They are distributed over a period of around 60 years (section 3). We have the dates of ratification by the states of the international community, treaty by treaty. These data are used to establish ratification diagrams (section 4) showing the relative position of states in a normative space or even their trajectories in this space, between position of ratifying leader, follower or non-party (non-compliant). The relevance of these diagrams and their potential for application to other sets of treaties, possibly adopted under the aegis of international institutions other than the United Nations, are discussed in section 5, highlighting the trends that are emerging today regarding the ratification of environmental treaties. A conclusion is given in section 6.
2 Ratification-related processes
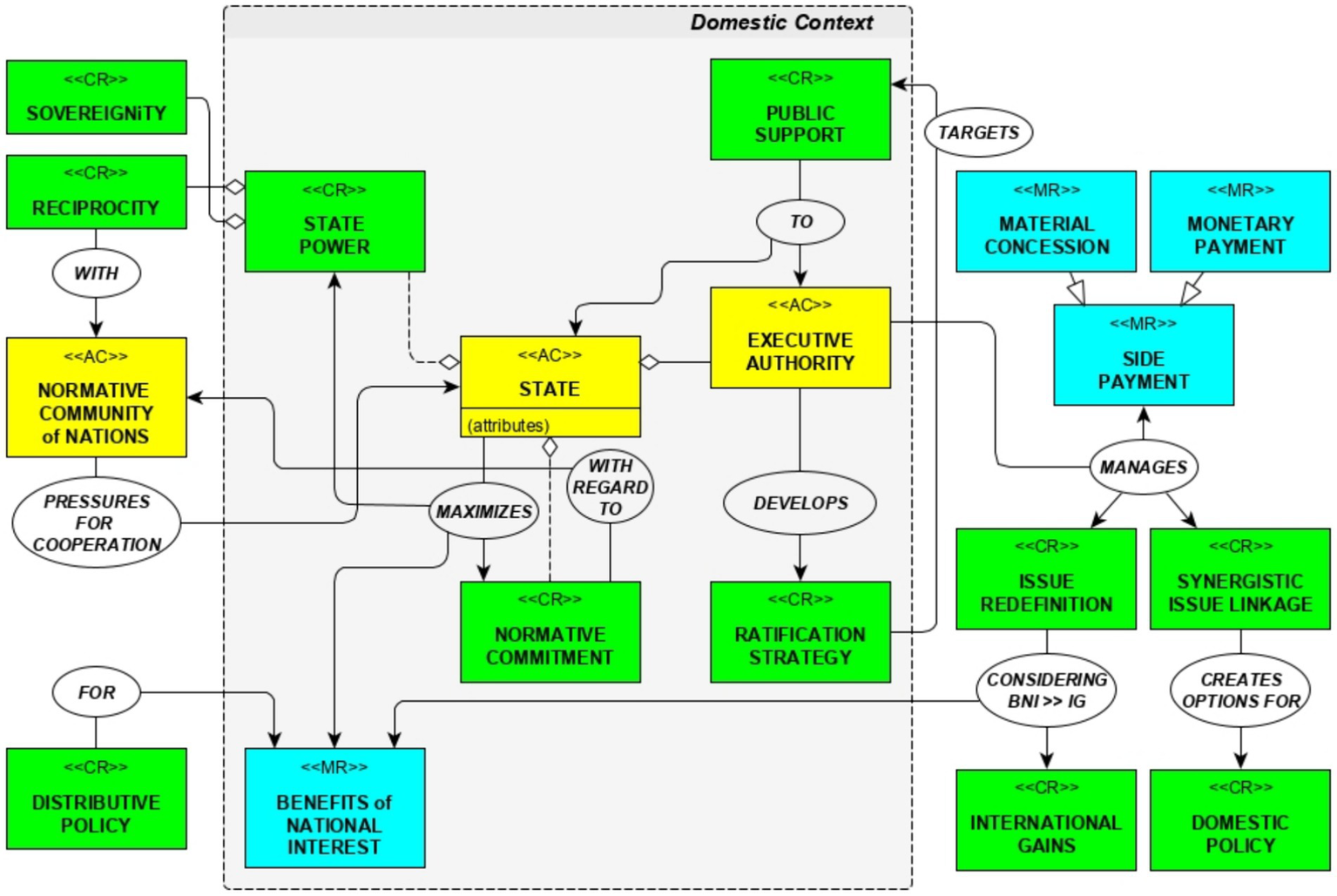
For the ratification of a treaty to take place, it must first have sufficient “ratifiability” for the state in question. This concept, introduced by Lantis (2009) in the context of the analysis of international treaties, comes from work in the 1960s in decision theory (see e.g., Skyrms, 1990). In the following diagram (Figure 1) commented throughout this section (and based on a generic formalization of Sibertin-Blanc et al., 2019), ratifiability, endowed with a “level” attribute, is itself one of the attributes of the treaty (in an open list of other attributes).
Figure 1

Diagram showing the main processes and ingredients involved in ratification (see text). Green: cognitive resources (CR); yellow: actors (AC); blue: material resources (MR); grey: system (complex of entities and processes). An arrow ending in a diamond indicates a “part of” relationship. Other relationships are specified by one or a few words (in ellipses).
2.1 Ratification in the domestic context
At the national level, the ratifiability of a treaty is influenced by a ratification strategy developed by the executive authority responsible for adhesion to international treaties in one or more sectors, with the possible support of public opinion (World Development Report, 2010; Bechtel et al., 2022; Lam et al., 2022). With regard to the environment, this support has been growing in recent decades, particularly in Europe (about climate action, see European Union, 2023) and seems to be increasing to respond to existing challenges (climate change, water resources, biodiversity, etc.) or emerging in international environmental law (for example plastic pollution; Thompson, 2022). The state, of which the executive and legislative authorities are part,2 seeks to maximize its power and its normative commitment (two attributes of the state in Figure 1). Accession to international law treaties is likely to bring domestic material benefits, public goods (healthy environment; better public health; more sustainable natural resources; etc. Takashima, 2017) in particular via the implementation of legal measures or adapted public policies (Azizi et al., 2019).
The state is not an isolated actor, even at the domestic level. The decision to enter into international obligations also takes into account the more or less divergent views and interests of various groups. These groups include, among others, lobbies (Marchiori et al., 2017), insurance companies (Geneva Association, 2022; see also Nobanee et al., 2022), players in the financial and banking sector, NGOs (Raustiala, 2012; Orsini, 2016; Giorgi, 2019). On the other hand, political institutions modulate the relationships between the executive and legislative state entities and in this way play a diffuse role on the ratification strategy (Spilker and Koubi, 2016). These institutions can also directly influence the level of ratifiability of a treaty depending on the ideologies that drive them (Böhmelt, 2022). This capacity for intervention depends on the political system specific to each state3 and the electoral system in force.4
2.2 Ratification in the international context
Other processes, linked to the international political scene, come into play and interfere (Figure 2). The signing or ratification of a treaty are signals sent to public opinion (Hugh-Jones et al., 2018) but also to other members of the international community, while undermining the sovereignty of states (Agius, 1998; Schrijver, 2021). The reciprocity expected of such membership fuels the pressure of parties to cooperate (Campbell et al., 2019). It can also be a means of strengthening the soft power of the state (e.g., Karakır, 2018) possibly by taking diplomatic initiatives aimed at the development of a treaty (as with the Paris Agreement of 2015 and the French “innovative climate diplomacy”5). A ratification is sometimes a kind of bargaining chip, as was reportedly the case when the Russian Federation ratified the Kyoto Protocol to be accepted as a member of the WTO6 (Baker, 2004). Ratification has a financial character with the obtaining of material concessions, or even payments (Schulze and Tosun, 2013). The economic instruments associated with the implementation of treaties (funding, market-based instruments, public-private partnerships, etc.) are also development opportunities (Pouw et al., 2022). The executive authority formulates the content of the themes at stake and weaves their links, whether to achieve international gains or to trace the contours of domestic public policies (Escobar-Pemberthy and Ivanova, 2020).
Figure 2

Embedding some processes and ingredients of ratification shown in Figure 1 (“Domestic Context” box) in the international context. An arrow ending in an empty triangle stands for an “is a” relationship.
2.3 Observability of ratification processes
The effectiveness and relative weight of each of the processes described above, the capacity of each actor to influence the course of decisions, still depends on other processes linked to the domestic and international contexts, themselves constantly evolving. Furthermore, the scope of the representations of the previous figures could be extended and the intervening entities disaggregated to finer levels, thus introducing specific and diversified modes of interaction. It seems illusory to claim to separate and inform through appropriate observations each of these processes as well as their interactions and to develop on this basis a predictive or a posteriori explanatory model. These representations mainly have a heuristic value.
It is the structure of these diagrams which remains relevant, in whole or in part, for analysing the dynamics of treaty ratification. But the details of the trajectory actually followed which leads a state to ratify a given treaty remains largely opaque. Monitoring the negotiations taking place at conferences or any partial and formalized reports of the debates taking place there provide information on the deployment of national strategies. One of the striking features evidenced by this information concerns the volatility and reconfiguration of coalitions via more or less informal and confidential negotiations. However, objective data finally emerges: that of the ratification status of a treaty with respect to each state of the international community, accompanied, where applicable, by each ratification date.7
3 Ratification data
3.1 Data sources
Part of the analysed data is available on the United Nations Treaty Collection (UNTC) website. They were taken from the pages dedicated to each of the treaties and whose hyperlinks are indicated on the treaty tables of Chapters XXI “Law of the Sea”8 and XXVII “Environment”.9 The data collected are the dates of adoption and, where applicable, entry into force of each treaty, as well as the dates of signature or ratification of each treaty by each state. This information provides information on the status of these treaties as of October 31, 2023. The term “treaty” here brings together conventions, protocols and agreements. Due to the diversity of issues subject to regulation and the territorial contrasts to which environmental treaties apply, not all of them can be taken into account without confusing the picture that will emerge from their analysis. The following rules were used to delimit all the data collected, rules which although subject to discussion, are explicit and revisable:
-
Data regarding amendments to previous treaties is not kept so as not to penalize the score for the number of signatures or ratifications of a state that has not signed or ratified the amended treaty.
-
The regional treaties of the two UNTC chapters are retained, because in general the themes which motivate them would justify the establishment of similar treaties in other regions of the world, which the states potentially concerned have not attempted. Not taking into account these regional treaties would amount to penalizing the score of the signatory states or parties.
-
On the other hand, other regional treaties are not taken into account. In particular, the European Union and its member states have ratified many of these treaties concerning the main areas of the environment.10 Contrary to the previous point, taking them into account would penalize too much the relative score of non-member states, further emphasizing the conclusions that are necessary when examining the diagrams.
Having major importance in international environmental law, the following treaties complete the previous list:
-
The Convention on International Trade in Endangered Species of Wild Fauna and Flora (CITES; Washington D.C., 1973) which ratification data are available on https://cites.org/eng/disc/parties/chronolo.php?order=field_country_date_of_joining&sort=asc (Accessed 18 December 2023).
-
The Convention on the conservation of migratory species of wild animals (CMS; Bonn, 1979). The precise ratification dates have been taken from the page of each state from the following page https://www.cms.int/en/parties-range-states (Accessed 18 December 2023).
-
The Convention for the Conservation of Antarctic Marine Living Resources (CAMLR; Canberra, 1980). The latest status up-date11 is as on 28 June 2022.
-
La Convention on Wetlands of International Importance (Ramsar; Ramsar, 1971) only so-called “entry into force” dates per state were found and for this reason used as equivalent to dates of ratification. The last update of the information on the status of the convention12 dates from August 24, 2023.
-
The International Tropical Timber Agreement (ITTA; Geneva, 2006) is registered on chapter XIX “Commodities”13 of the UNTC.
3.2 Signature and ratification delays
The collected treaties were adopted between April 1958 (Convention on the High Seas; Geneva, April 29, 1958) for the oldest and March 2018 (Regional Agreement on Access to Information, Public Participation and Justice in Matters of environment in Latin America and the Caribbean; Escazú, March 4, 2018) for the most recent. In this 60-year interval, some states disappeared or gave birth to new states, which were able to inherit the international commitments (successor states) of the original state. In total, 198 entities have signed or ratified at least one of these treaties. Of all the treaties retained, 2,483 signature dates and 4,467 ratification dates are recorded, whether the treaties have entered into force or not. Basic statistical elements on the time periods elapsed between the date of signature or ratification and the date of adoption of the treaties are given in Table 1. We will focus more particularly on the time limits for ratification.
Table 1
| Delay between: | Number of data | Maximum delay | Average delay | Median delay |
|---|---|---|---|---|
| Adoption & entry into force | 49 | 6,297 (17.23) | 1727 (4.73) | 1,615 (4.42) |
| Adoption & signatures | 2,891 | 17,749 (48.56) | 497 (1.36) | 35 (0.10) |
| Adoption & ratifications | 4,467 | 19,944 (54.57) | 2,963 (8.11) | 1,869 (5.11) |
| Signatures & ratifications | 2,483 | 14,769 (40.41) | 1,404 (3.84) | 972 (2.66) |
Maximum, average and median of delay distributions, in days (in years).
Average delays are longer than median delays because the corresponding distributions have long tails (Figure 3). The delay histograms resemble empirical lognormal distributions. The use of median values is more suitable than averages for the construction of diagrams which aim to separate leading states from following states in terms of ratification time. Indeed, the median will separate the list of states that have ratified into two groups of equal importance, the “leaders” who ratified before the median delay, and the followers who ratified over a longer period of time. Using the average delay as a sharing threshold between leaders and followers would increase the quota of leaders to the detriment of that of followers. A third group is made up of states that have not ratified (non-compliant states, at the date of data collection). The same distinction between leading and following states can be applied to the delays between adoption of a treaty and signatures. For most treaties, those delays are only a few days to a few months (Table 1).
Figure 3

Histograms of time delays (x-axis in days) between dates of ratification and date of treaty adoption for the 51 treaties selected.
From one treaty to another, large differences between the median ratification times are observed (Figure 4). They stand for example at 328 days for the Paris Agreement (Paris, December 12, 2015; treaty no. 7.d PA14) but at 4812 days for the Convention on the Law of the Non-Navigational Uses of International Watercourses (New York, May 21, 1997; treaty no. 12 NNUIW). The distinction between leading states and follower states will therefore be based on the median values of the ratification delays of each treaty taken separately.
Figure 4

For each treaty (identification label on the x-axis; see the list of treaties and associated identification labels in the Supplementary material), median in days of the delays between ratification dates and adoption date. Top: CITES, CMS, Ramsar, CAMLR, ITTA and treaties from UNTC Chap. XXI. Bottom: treaties from UNTC Chap. XXVII. See text.
4 Ratification diagram
The ternary ratification diagram visualizes the position of each state in a “normative space” between three poles. It is constructed as follows. Let be the time-delay between the adoption of treaty and its ratification by state ; let med () be the median of all the ratification time-delays of by the states parties to this treaty. State is a member of class of leaders, of followers or of non-parties of treaty depending on the following conditions:
In other words, state is in the group15 of leaders for treaty if it is among half of the states which ratified this treaty the fastest. Otherwise, if it has ratified this treaty, it will be in group (and in group if it has not ratified on the date of data collection). Thus, a series of 51 symbols “,” “” or “” (j = 1 to 51) is associated with each state, encoding its membership in the groups corresponding to the ratifications of each of the 51 environmental treaties considered. The year of ratification is also associated with a symbol or , which makes it possible to arrange the symbols in the series for this state in chronological order.
A ternary diagram represents a normative space in which each of these series of symbols is positioned. This space has the shape of an isosceles triangle which extends between three poles:
-
the L pole corresponds to the position of a state which has ratified each of the 51 treaties in the group of leaders;
-
the pole F pole represents the position of a state which has ratified each of the 51 treaties in the group of followers;
-
the N pole would be occupied by a state which has not ratified any of these treaties. This pole is also the starting position of each state, at a date prior to the adoption of the oldest treaty on our list.
Geometrically, each ratification by a state is represented by the movement of the point occupied by this state in the normative space, of 1/51st of the length of the triangle, in the direction of the pole L or F from its current position. A symbol does not give rise to any movement. This representation of the ternary normative space of ratifications can be used in three ways:
-
By placing each state according to its current normative position, the point reached according to its sequence of ratification (or not) of the 51 treaties (section 4.1).
-
By placing the barycentre of the positions occupied by the members of a coalition of states (section 4.2).
-
By tracing the normative trajectory followed step by step by a state, from its first to its most recent ratification (section 4.3).
4.1 Status of environmental ratifications
Figure 5 shows the normative position of the 198 states having ratified at least one of the 51 treaties as of October 31, 2023. In the future, each new ratification of one of these treaties by a state will result in the displacement of a step towards the L or F pole of the point representing this state on the ternary diagram.16 The following properties of the diagram make it easier to interpret. Let s[L, F] be the number of “L” or “F” symbols in a series. States located on the same line parallel to the LF side of the triangle have series with the same number s[L, F]. They are states having ratified the same number of treaties. States positioned on the same line parallel to the NL side (resp. NF) have in their series of symbols the same number of ratified treaties in the group of leaders (resp. followers) and of unratified treaties. The states placed on the ac segment (resp. bc; resp. ab) have ratified half of the treaties in the group of leaders (resp. followers; resp. have not ratified half of the treaties). The sub-triangle close to pole N (resp. F; resp. L) will be called “sector N” (resp. “sector F”; resp. “sector L”).
Figure 5

Ratification normative position of the 198 parties between the leader L, follower F and non-party N poles (see text). Each state is identified by its ISO code (note that several states share the same position).
The most striking feature of this diagram is the accumulation of a large majority of states in sector N. In fact, most states have ratified less than half of the treaties17 considered in this study. The diagram vividly visualizes this already known state of affairs. Sector L brings together European states which seem to conform to an institutional discipline (European Union states) or at least follow the same logic of environmental commitments (Boulet et al., 2016). We find in sector F states having ratified a significant number of treaties, but with less speed than the states in sector L. Apart for Belgium (BE), these are Central or Eastern European states, say Bosnia and Herzegovina (BA), Croatia (HR), Lithuania (LT), Montenegro (ME), North Macedonia (MK) and Serbia (RS). A few other European states are bringing the two previous sectors with a quite high score of ratification: Albania (AL), Bulgaria (BG), Cyprus (CY), the Czech Republic (CZ), Greece (GR), Ireland (IE), Italy (IT), Latvia (LV), Malta (MT), the Republic of Moldova (MD), Poland (PL), Portugal (PT), Romania (RO) and Slovakia (SI). Ukraine (UA) is also in this group.
Sector N and its border towards the central sector is densely occupied by African, Asian or Small Island Developing States, without any real influence of the level of national development if we measure it against the Gross Domestic Product (GDP) or GDP per capita. Indeed, there are some states of the poorest countries there, as well as states of countries like the USA, China, Japan, Australia or the Russian Federation. We can safely assume that the reasons which motivate this relative disinterest in the ratification of environmental treaties and agreements are diverse and contrasting. Some states have even cultivated the development of strategies that alternate ratifications then withdrawals as practiced by the Russian Federation (Ghafiel and Paramitaningrum, 2020) and more recently the USA (Ward and Bowen, 2020), arguing for the primacy of their national interest of the moment. In addition to their impact on global climate governance (see, e.g., Zhang et al., 2017), the positions adopted by such regional powers are also likely to influence that of third states linked to these powers, in favour or against international commitments at stake (Schneider and Urpelainen, 2013; Yamagata et al., 2017). This last point would partly explain the proximity in the ratification normative space of states with such different country profiles. One way to progress in understanding this normative mapping is to consider the positioning of coalitions of states and that of each of their respective members.
4.2 Ratification positions of coalitions
In this normative space, the position of a coalition of states is defined as the barycentre of the positions of the states that are members. The Association of Southeast Asian Nations18 (ASEAN), the African Union (AU), the BRICS,19 the Commonwealth of Independent States20 (CIS), the European Union (EU), the G7,21 the MERCOSUL+22 and the Pacific Community23 (SPC) have been placed in this way in Figure 6. The EU and the G7 are the coalitions having on average ratified the greatest number of treaties in our list (positions closest to the LF side of the diagram). They are positioned in the central part of the normative space. The 6 other coalitions are placed in sector N, the ASEAN and the Pacific Community (SPC) having on average ratified around a quarter of the treaties considered here (coalitions which occupy the places closest to pole N of non-parties to these treaties).
Figure 6

Ratification positions (coloured dots) of state coalitions. The end of each coloured ray indicates the position of one of the coalition states of the same colour (e.g., the 7 black rays corresponding to the members of the G7).
The ASEAN is a regional institution established in 1967. Its political agenda includes a substantial set of commitments that link environmental protection, climate change (e.g., with the Paris Agreement) and sustainable development (Tay et al., 2017). However, two groups of members stand out (see Figure 7, ASEAN), mainly differentiated by the number of ratifications of Chapter XXI Law of the Sea treaties [with Brunei (BR), Singapore (SG), Laos (LA) and Myanmar (MM) being non-parties states], more than by differences in economic development or by the political situation of the countries in the area at the end of the 1950s and 1960s, five of the treaties in the chapter having been adopted in 1958. The ASEAN is also proactive on environmental issues but at the regional level (Varkkey, 2017), an activity that escapes the diagram based on the list of treaties used here.
Figure 7

Ratification position of states coalitions (solid dot) and member states’ positions (identified by their ISO code).
4.2.1 African Union
For the 55 member states, whose vulnerability to the impacts of climate change is well documented (Gemefda and Sima, 2015; UNEP, 2016), environmental issues cannot be dissociated from questions of sustainable development and regional economic integration (Pallangyo, 2013). Many authors discuss the opportunities (e.g., Mantlana and Jegede, 2022) offered to African states by the conferences of the parties of the UNFCC and the associated treaties, such as the Paris Agreement in line with the principles of common but differentiated responsibilities and respective capabilities. At the same time, uncertainties about the expected benefits of participation in global treaties are often noted (Jegede, 2018). A trend is emerging towards the implementation of regional instruments24 offering more independence in defining the terms and objectives of cooperation on these themes. The AU also takes the initiative for strategies and action plans integrating various dimensions of environmental change (climate change, water systems, resilient cities, blue economy, etc.), in a regional sustainable development strategy (AU, 2022).
4.2.2 The BRICS
Climate and environmental changes are—or should be (Caglar et al., 2022)—seen in the BRICS within the larger scope of sustainable development, while enforcing the design of an attractive coalition identity (Kiprizli, 2022) for third countries. However, the contrasting positions in terms of demographic and development constraints on the environment and resources, economic power at the global level, energy transition or domestic governance, make it difficult to align joint positions of its members on the environment or climate change (Rinaldi and Martuscelli, 2016). Russia’s ratification of the oldest treaties of Chapter XXI of the UNTC or treaties centred on Europe explains its higher score in Figure 7 than those of China or Brazil for example. Over the last 20 years, the globalization of their economies has been achieved to the detriment of green growth (Huang, 2024). But for the same reasons, as a major contributor to greenhouse gas emissions, different adaptation strategies present themselves to BRICS (Tripathi and Bhattacharya, 2023) while strengthening the coalition’s position within negotiations on the climate change or more broadly on the environment25 and the use of natural resources.
4.2.3 Commonwealth of Independent States
Several states in this coalition only gained independence after the dissolution of the Soviet Union (1991). Landlocked member states have no direct reason to ratify agreements related to the Law of the Sea (as successor states). More broadly, environmental issues do not constitute priorities compared to those aimed at strengthening national sovereignty, ensuring security and regional stability, or developing economic integration26 (Levystone, 2021), in a region where Russia and now China are making competing efforts to establish their economic and political leadership (see e.g., Nygren, 2008; Rasoulinezhad, 2020). Moreover, the territories of several countries of this coalition (Azerbaijan, Kazakhstan, Tajikistan and Uzbekistan) are obligatory passages for energy flows between Europe, Eurasia and Asia, a major strategic issue which obliterates environmental issues (pollution, climate change, water resources management), especially since the CIS constitute the second region most exposed to a reduction in fossil fuel revenues (IRENA, 2019, p. 29–31).
4.2.4 European Union
The main axis of the cloud of EU states positions is parallel to the LF side of the diagram, and the secondary axis, less extensive, is perpendicular to the first. This geometry indicates that member states have ratified more or less the same number of treaties, but with ratification time-delays varying systematically from one state to another. As a general rule, Northern European states are among the leaders in the ratification processes of environmental treaties (see Figure 7, EU). The institutional foundations of these gaps are varied (Alberton, 2012) because they are specific to each entity. The position of states within the European Union presents significant historical contrasts, particularly between members who built this union and members who joined more recently. The accession of South-Eastern European states to the EU has probably encouraged or even accelerated the ratification of environmental treaties (e.g., for Serbia, Todić and Dimitrijević, 2014). The homogeneity of this coalition in terms of environmental ratifications nevertheless remains remarkable in relation to the emerging overall normative landscape.
4.2.5 G7
The cloud of positions of the G7 members follows a preferential orientation between the N and L poles (Figure 7, G7). While Germany (DE), France (FR) and the United Kingdom (GB) have ratified almost three-quarters of the treaties, the USA and Japan (JP) have ratified less than half. However, these ratifications were made rather quickly. Under Biden’s Presidency, US Administration re-joined the Paris Agreement (after withdrawal under the Trump Presidency), but US is still absent from some of the major environmental treaties.27 The level of commitment in international environmental treaties could be most explained by domestic political considerations or by the primacy given to economic interests, either in the EU or in the USA (Kelemen and Knievel, 2015). When it comes to the environment, Japan opts instead for regional or bilateral treaties. The Japanese state is introducing environment-related measures into its public policies, particularly in relation to a sustainable development perspective (OECD, 2010) and in its trade (Gilson, 2023), with mixed environmental impacts.
4.2.6 MERCOSUL+
MERCOSUL was created in the 1990s in order to establish a regional market for free trade in goods and services, supported by a political bloc in South America which, even today, remains divided28 particularly on the prospects or content of economic agreements with the USA, the EU or China (Rampe et al., 2023). Although economic results were there from the first decade, environmental issues remained beyond the reach of political decision-makers (Hochstetler, 2003), as evidenced by low and fairly uniform ratification rates (Figure 7, MERCOSUL+). It is also through bi-regional or bilateral trade agreements that the environmental concerns of this region (livestock breeding, deforestation, threats to biodiversity, climate change) are mentioned or used in negotiations, for example with regard to the trade agreement between the EU and MERCOSUL (Baldon et al., 2019; Ambec et al., 2020). Currently, environmental issues seem more likely to be addressed through the pursuit of the Sustainable Development Goals (notably SDGs 11, 12, 13 and 15, SDG 14 remaining on the side-lines), which allows an international display of intentions which for this coalition remains largely to materialize (Bressan, and de Souza Leite Garcia, 2023).
4.2.7 The Pacific Community
As for the Pacific Community29, the ratification rates of the selected treaties are among the lowest (Figure 7, CPS). However, the impacts of environmental changes present challenges for these countries that only cooperation can meet (Chasek, 2010), challenges linked to rising sea levels, the erosion of marine biodiversity or the reduction of certain fishery resources. At the same time, Small Island Developing States (SIDS) are seeing the growing importance of their sovereign maritime domains, particularly through the international and local political promotion (with non-state actors) of the protection of marine biodiversity (Chan, 2018) in Marine Protected Areas of the Pacific (Giron, 2016). However, the impacts of global warming on the oceans and on islands, which are particularly exposed and vulnerable (Pacific Community, 2022), place the fight against climate change as a priority on the political agenda. The recent agreement resulting from the COP28 of the UNFCCC (November 30–December 12, 2023, Dubai, United Arab Emirates) is far from meeting the expectations of Pacific SIDS.30 Here again, as we have seen for other coalitions, the commitment of the Pacific SIDS has been expressed more over the past 10 years through the pursuit of the Sustainable Development Goals, in particular SDG 14 “Life Under Water,” which allowed the “new Pacific diplomacy” (Fry and Tarte, 2016) to impose these states as “global guardians of the oceans” (Quirk and Hanich, 2016).
4.3 Timeline of ratification
The monitoring of environmental ratification movements is only illustrated here by the analysis of a few BRICS (Russia and China) and G7+ (USA and European Union) entities. Observing the temporal evolution of ratifications and the classes of treaties favoured by a state allows us to better understand the current situation.
Thus, although the BRICS occupy similar normative positions (Figure 8, top), their paths in the field of treaties are clearly different (Figure 8, bottom). Only Russia and South Africa (which seems to ratify treaties in batches) have ratified the first 1958 agreements of Chapter XXI Law of the Sea. Russia has ratified numerous environmental treaties31 since the 1980s, with the objective to ensure environmental security and promote international cooperation, while perceiving the incentives linked to these agreements as potentially limiting national sovereignty. On the domestic side, principles were established in the 1990s to take into account environmental dimensions in the country’s economic policies (Kotov and Nikitina, 1995).
Figure 8

(Top) Ternary diagram of ratifications moves of the BRICS. (Bottom) Cumulated number of ratified treaties as a function of time. Dots indicate which kind of treaty have been ratified: blue = Chapter XXI Law of the Sea of UNTC (dark blue: leaders; cyan: followers); green = Chapter XXVII Environment of the UNTC (olive = leaders; yellow green = followers); red = other treaties (red: leaders; pink = followers).
Until the Paris Agreement, promising prospects were emerging for better consideration of climate change through mitigation measures to be implemented in Russia (Gusev, 2016). In the field of energy export, environmental regulations provide an advantage to those regions of Russia that comply with them (Sokolova et al., 2024). However, the results in favour of the environment remain very weak. Today, environmental issues can no longer be considered outside of the evolution of the security situation and armed conflicts. The recent recommendations aimed at strengthening international cooperation around the preservation of the environment and environmental security (CEOBS, 2021, p. 8) are no longer relevant.
For its part, China devoted itself entirely to its economic development at least until the 1980s. On the international scene, it shows a very marginal interest in environmental issues.32 It began to ratify several major United Nations33 treaties from the 1990s. Its rate of ratification of environmental treaties remained the lowest of the BRICS in the following decades, with China highlighting the opposition between environmental constraints and the necessary development of least developed countries (McBeath and Wang, 2008). Major emitter of greenhouse gases (along with the USA), it remains reluctant to reduce its emissions before obtaining consistent concessions from developed countries held historically responsible for global warming (Harris et al., 2013). But today it could exploit a “window of opportunity” (Rauchfleisch and Schäfer, 2018) to increase its soft power via rallying to environmental treaties at a time when the USA appears as an actor whose foreign policy is strongly dependent on the results of presidential elections. So, regarding climate change, China is in a delicate situation. It is torn between a “developed country” economy, the role of leader in the establishment of a new global governance expected by a number of third countries, a desire to increase its attractiveness as a commercial partner, and the construction of the image of a state keen to balance environmental protection and sustainable development.34 Furthermore, its positioning is irremediably linked to the fluctuations on the international scene of its first rival, the USA.
The USA has ratified half as many treaties as the European G7 states (Figure 9). Before the 1970s, the USA was the leader in international environmental governance, well ahead of Europe. This role reversed in the following decades (Kelemen and Knievel, 2015). Such as the Kyoto Protocol or the Convention on Biological Diversity (CBD), many treaties signed by the White House have not been ratified by the Senate (Bang, 2011). The cautious engagement of the USA in international treaties, particularly those relating to climate, is not new (Purvis, 2004). This is a persistent feature of its environmental diplomacy (Busby, 2015).
Figure 9

(Top) Ternary diagram of ratifications moves of the G7+ Members. (Bottom) Cumulated number of ratified treaties as a function of time. Dots indicate which kind of treaty have been ratified: blue = Chapter XXI Law of the Sea of UNTC (dark blue: leaders; cyan: followers); green = Chapter XXVII Environment of the UNTC (olive = leaders; yellow green = followers); red = other treaties (red: leaders; pink = followers).
In 2017, President D. Trump announced the withdrawal of the USA from the Paris Agreement. In 2021, President J. Biden reversed this decision by reinstating the Agreement. Observers struggle to agree on the impacts of these reversals on the economy and on global governance (Pickering et al., 2018), apart from their divisive effect on internal politics. Environmental regulations are traditionally seen as an obstacle to trade liberalization, with preference given to market-based policy instruments rather than normative instruments. On the other hand, the current bipolarization between supporters and opponents of the candidates expected for the next presidential elections does not favour the emergence of popular pressure for a firmer commitment by the state for the environment, as many researchers argue (e.g., for the CBD, Lam et al., 2022; for climate change, Pew Research Center, 2019).
Sovereigns over vast maritime domains, France (~11 million km2) and the United Kingdom (~6.8 million km2) very early ratified several of the treaties under the Law of the Sea title of the UNTC (including the United Nations Convention on the Law of the Sea, UNCLOS). These two states have also ratified all major environmental treaties (UNFCCC, CBD, CMS, CITES, Ramsar, CAMLR, ITTA, etc.). Thereof, their ratification trajectories are very similar, a reflection of their membership in the European Union. Since 2017, Brexit could result in divergences on regulations and public policies related to the environment in the United Kingdom compared to those of the member states of the European Union. Although it is premature to see the effects,35 the situation is being carefully scrutinized, particularly around energy issues, trade—particularly with the EU—and the various aspects of a made-in UK environmental governance (Baldock and Nicholson, 2022).
5 Discussion
Ternary diagrams can be used with any series of treaties. There are thousands of treaties (conventions, protocols, agreements, amendments) regulating the environment (Mitchell et al., 2020), trade, health, Human Rights. The intricacy of the areas concerned is becoming more and more evident. The comparison or union of the representations of their respective normative spaces will show other features of the ratification strategies (or their absence) of states and coalitions. A diagram can also cover only regional agreements and the states involved.
International legal productivity in environmental matters has fallen compared to the 1990s. This low level could reflect a growing reluctance of a number of states to contract global obligations (even non-binding) and a certain distrust in view of the more than mixed environmental results of these treaties (Ivanova, 2020). Their ratification is of little interest or attractiveness for developing countries. In particular, the principle of common but differentiated responsibilities in global warming must still find ways of concrete implementation and thus meet a requirement for equity (Cullet, 2016). In addition, most of the environmental issues of recent decades have already been addressed. However, the critical point is to keep the commitments made by states, with appropriate and effective national instruments, even at the cost of sometimes powerful political opposition to any attack on national sovereignty (Poorhashemi, 2022) or any obstacle to the economic and social development.
It also appears that the sovereign ratification of environmental treaties is motivated by considerations that go beyond the explicitly targeted objectives. As we have seen above, the state takes into account internal social, economic and political factors, as well as heterogeneous issues linking it to the international community. The ratification moves function as a series of signals to domestic and foreign political circles. Finally, they in no way presuppose the means that will be implemented, even less the balance sheet for which they will be accounted for or credited. Each state operates according to its own culture of public action (e.g., decentralization, deconcentration of powers) and faces specific challenges (e.g., human and financial capacity, skills) to honour its international commitments. And there is a long road from the ratified treaty to the implementation of appropriate concrete and local actions. Local action tends to emerge spontaneously. It involves numerous actors from administrations, local authorities, civil society and private sector partners, according to complex more or less functional governance schemes on which the socio-ecological or environmental success of initiatives taken depends (see, e.g., Ndambwa and Moonga, 2024).
Normative production would be reactivated if other protocols or amendments came to support the concrete execution of the obligations already contracted.36 The increasingly publicized success of environmental negotiations is often disappointed in subsequent years by their environmental results. Eight years after the Paris Agreement, the issuance of GHGs continues to grow (UNEP, 2023). Biodiversity loss continues (Finn et al., 2023). International trafficking of endangered species is flourishing (Mozer and Prost, 2023). Deforestation is being carried out at very worrying rates (WWF, 2023). The list is not closed (Ripple et al., 2017) while other threats to the environment are becoming clearer.37
What perspectives emerge from this analysis? Normative production in international environmental law is not complete. Signed by 86 states, ratifications of the BBNJ treaty are expected,38 as well as the adoption of a treaty on plastics (Landrigan et al., 2023).
The trend is towards the inclusion of climate change and other environmental issues39 in the integrative framework of sustainable development. This is mainly carried out at the local scale, states implementing public policies linking the economic activities with their climate impacts (see e. g. the Indonesian transport policies embedded in the frame of the SGDs and the climate issue, Atmojo et al., 2024). Consensus at the level of the international community, and not very restrictive, it leaves a great deal of latitude for interpretation as to the objectives to be reached and especially the way of achieving them. This subsumption of international environmental law to sustainable development then risks covering up “neoliberal economic growth that is destructive to the environment” (Kotzé and Adelman, 2023).
The analysis of the activities of the coalitions suggests that the shift in international cooperation towards regional or bilateral agreements rather than through international treaties is also increasing. Some global treaties remain essential (notably the agreements covered by the UNFCCC or CBD frameworks). However, in a context of redefinition of global and regional geopolitical leadership, regional environmental agreements make it possible to interpret and translate sustainable development as closely as possible to specific socio-cultural, economic and environmental contexts.
However, today, the major risk of seeing environmental agendas set back could well lie in the substantial increase in international security tensions and armed conflicts in various parts of the globe.
6 Conclusion
Nearly 200 entities are qualified to sign or ratify thousands of multilateral treaties. Even when confining oneself to a particular domain, such as the environment40 here, a vision of the normative situation of the international community and each of its members requires the use of synthetic representations. The proposed ternary diagrams describe the current position of 198 states in the normative space for ratification of 51 treaties from chapters XXI Law of the Sea or XXVII Environment (UNFCCC, CBD, CDD, etc.) of the Collection of United Nations Treaties (UNTC) to which are attached global conventions, CAMLR, CMS, CITES, Ramsar and ITTA. A total of 4,467 ratification dates41 are recorded concerning these treaties over the period 1958 to 2023. Each ratification of a treaty is translated in this space by a movement of the state concerned towards the pole L of “leaders” or that F of “followers” according to the time elapsed between the date of ratification and the date of adoption of the treaty. The absence of ratification does not lead to any movement of the state in this area (remaining near the “non-party” pole N).
The current snapshot clearly shows the low rate of ratification of these environmental treaties associated with a majority of states. The states of the same coalition (ASEAN, African Union, BRICS, Commonwealth of Independent States CIS, European Union, G7, MERCOSUL, Pacific Community SPC) have relatively homogeneous ratification scores, although the lists of treaties they have ratified can be very different. In particular, for geographical reasons (e.g., landlocked countries), historical reasons (e.g., countries engaged in conflicts in the 1960s) or by simple choice, the 1958 treaties of chapter XXI Law of the Sea of the UNTC, have only been ratified by some of the members of the same coalition (see for example the case of BRICS). European states today have the highest ratification rate, with Northern European states generally having the shortest ratification times. The G7 presents the largest gaps between member states, with the USA or Japan reluctant to enter into international obligations in the environmental field.
An analysis of ratification history by state links ratification scores to the development trajectory that follows the pursuit of specific social and economic priorities. This history also responds to a political culture more or less receptive to the use of legal instruments often perceived as an obstacle to development or trade. The principle of sustainable development and its agenda are increasingly called upon to contextualize agreed environmental obligations by giving them a preferentially regional basis adjusted to local expectations of economic and social development.
Statements
Data availability statement
Publicly available datasets were analyzed in this study. Links to the datasets can be found in the article/Supplementary material.
Author contributions
PM: Conceptualization, Data curation, Formal analysis, Investigation, Methodology, Resources, Software, Validation, Visualization, Writing – original draft, Writing – review & editing.
Funding
The author(s) declare that financial support was received for the research, authorship, and/or publication of this article. The publication of this article was supported by the LISST laboratory, UMR5591, CNRS/University of Toulouse Jean Jaurès.
Acknowledgments
Various discussions with colleagues from the “Earth System Governance (ESG) Brasilia Working Group” (Institute of International Relations, Univ. of Brasilia), the “GERN Natural Resources Law and Sustainable Development Research Group” (School of Law Centre on Law and Regulation, Univ. of Brasilia) and the “One Ocean Hub project” (Univ. of Strathclyde, Glasgow) have fruitfully informed the analyses proposed here. I am grateful to them. I thank the four reviewers for allowing to improve this manuscript.
Conflict of interest
The author declares that the research was conducted in the absence of any commercial or financial relationships that could be construed as a potential conflict of interest.
Publisher’s note
All claims expressed in this article are solely those of the authors and do not necessarily represent those of their affiliated organizations, or those of the publisher, the editors and the reviewers. Any product that may be evaluated in this article, or claim that may be made by its manufacturer, is not guaranteed or endorsed by the publisher.
Supplementary material
The Supplementary material for this article can be found online at: https://www.frontiersin.org/articles/10.3389/fpos.2024.1388191/full#supplementary-material
Footnotes
1.^ At the date of the data gathering for this analysis, no state has yet ratified the “BBNJ Agreement” (Agreement under the United Nations Convention on the Law of the Sea on the Conservation and Sustainable Use of Marine Biological Diversity of Areas beyond National Jurisdiction; New York, 19 June 2023) which is therefore not in our list.
2.^ This is to remind us that the state is a heterogeneous, non-unitary actor, composed of several entities, which comes into play in international negotiations (Kischel, 2001).
3.^ Parliamentary, parliamentary/constitutional monarchy, mixed presidential/parliamentary, presidential, …
4.^ Proportional representation, modified proportional representation, single-member district, …
5.^ See https://onu.delegfrance.org/paris-agreement (Accessed 6 January 2024).
6.^ I thank Prof. A. F. Baros-Platiau, IREL University of Brasilia, Brazil, for bringing this to my attention.
7.^ The data is available on the signing of the treaties, data which we do not use here.
8.^ See https://treaties.un.org/pages/Treaties.aspx?id=21&subid=A&clang=_en (Accessed 18 December 2023).
9.^ See https://treaties.un.org/pages/Treaties.aspx?id=27&subid=A&clang=_en (Accessed 18 December 2023).
10.^ E.g., on environmental accidents and civil protection: Bonn Agreement for cooperation in dealing with pollution of the North Sea by oil and other harmful substances (1983), Lisbon Cooperation Agreement for the Protection of the Coasts and Waters of the North-East Atlantic against Pollution (1990); on land use: Alpine Convention (1991); on biodiversity: Agreement on the conservation of African-Eurasian Migratory Waterbirds (1995), Agreement on the Protection and Sustainable Development of the Prespa Park Area (2010); several regional seas agreements on the Baltic sea area, NE Atlantic or Mediterranean sea; on waters of the Danube or Rhine; etc.
11.^ See https://www.austlii.edu.au/au/other/dfat/treaty_list/depository/CCAMLR.html (Accessed 18 December 2023).
12.^ See https://www.ramsar.org/document/list-contracting-parties-and-date-entry-force-convention-each (Accessed 18 December 2023).
13.^ See https://treaties.un.org/pages/ViewDetails.aspx?src=TREATY&mtdsg_no=XIX-46&chapter=19&clang=_en#2 (Accessed 18 December 2023).
14.^ The treaty number is the one found on the web pages of the UNTC Chapter XXI or Chapter XXVII.
15.^ The same label— or —is used to designate the state group and as a symbol in the time series associated with ratifications.
16.^ To be able to compare such diagrams diachronically, we recommend keeping the median values of ratifications per treaty evaluated as of October 31, 2023 (see Supplementary Table S1). Indeed, each new ratification will lead to a minor modification of the median corresponding to the treaty concerned, a modification not retained.
17.^ Note that these 25 or more treaties are not necessarily the same from one state to another.
18.^ Brunei, Cambodia, Indonesia, Laos, Malaysia, Myanmar, Philippines, Singapore, Thailand, Vietnam.
19.^ Brazil, Russia, India, China and South Africa.
20.^ Armenia, Azerbaijan, Belarus, Kazakhstan, Kyrgyzstan, Moldova, Russia, Tajikistan, Turkmenistan, Uzbekistan.
21.^ Canada, France, Germany, Italy, Japan, UK, USA.
22.^ Members are Argentina, Brazil, Paraguay and Uruguay, plus associated members Bolivia, Chile, Colombia, Ecuador, Peru and Suriname.
23.^ Among the members of the Pacific Community (SPC), we have only retained the independent states of the Pacific (thus excluding Northern Mariana Islands, American Samoa: USA; New Caledonia, French Polynesia, Wallis and Futuna: France; Pitcairn Islands: British Overseas Territory; Tokelau: New Zealand). See below.
24.^ E.g., the African Convention on the Conservation of Nature and Natural Resources, Maputo, Mozambique—11 July 2003; entered into force on 23 July 2016.
25.^ See the, 2022 “Forging solid BRICS foundation for tackling global climate change” on the web page of the State Council Information Office of the People’s Republic of China http://english.scio.gov.cn/in-depth/2022-05/26/content_78237976.htm (Accessed 11 January 2024).
26.^ See e.g., Fida’s blog (2023) https://moderndiplomacy.eu/2023/09/15/common-wealth-of-independent-states/ (Accessed 13 January 2024).
27.^ US never ratified the Law of the Sea, the Convention on Biological Diversity, the Stockholm Convention on Persistent Organic Pollutants and the Basel Convention on the Control of Transboundary Movements of Hazardous Wastes and Their Disposal. See https://therevelator.org/environmental-treaties/ (Accessed 6 January 2024).
28.^ With, in particular, the suspension of Venezuela in 2016, re-qualified as indefinite in 2017.
29.^ SPC is a coalition including the following Small Islands Developing States (SIDS): Cook Islands (CK), Fiji (FJ), Kiribati (KI), Marshall Islands (MH), Micronesia (FM), Nauru (NR), Niue (NU), Palau (PW), Papua New Guinea (PG), Samoa (WS), Solomon Islands (SB), Tonga (TO), Tuvalu (TV) and Vanuatu (VU).
30.^ See Sefeti (2023) “Not conducive to our survival”: Pacific islands on the climate frontline respond to Cop28 deal. The Guardians 19 December 2023 https://www.theguardian.com/environment/2023/dec/20/not-conducive-to-our-survival-pacific-islands-on-the-climate-frontline-respond-to-cop28-deal.
31.^ Or inherited it as successor state to the USSR.
32.^ China ratified CITES in 1981, UNCLOS in 1996.
33.^ China joined the United Nations in 1971.
34.^ For example as a champion of the development of clean energy (Andrews-Speed and Zhang, 2019).
35.^ The United Kingdom ratified the Minamata Convention on Mercury on March 23, 2018.
36.^ Like for example the Nagoya Protocol strengthening the achievement of part of the objectives of the CBD, namely the “fair and equitable sharing of benefits arising from the utilization of genetic resources and associated traditional knowledge.”
37.^ See “What is deep-sea mining and how is it connected to the net zero transition?” Available at: https://www.lse.ac.uk/granthaminstitute/explainers/what-is-deep-sea-mining-and-how-is-it-connected-to-the-net-zero-transition/ (Accessed 4 February 2024). The existence of risks for biodiversity and seabed ecosystems is itself contested, a pathological sign of the economic importance of the issues.
38.^ The first two states to have ratified the BBNJ treaty are Chile (January 16, 2024), followed by Palau (January 22, 2024).
39.^ Terrestrial and marine issues; fight against the erosion of biodiversity; natural resource management; pollution; protection of ecosystems; desertification; illegal trade; etc.
40.^ The perimeter of which is itself vague, as the borders with other areas (health, human rights, etc.) are blurring.
41.^ The list of treaties considered and the sources of ratification dates are available in the “Supplementary material” file, as well as the medians of the distributions of ratification time delays for each treaty.
References
1
Agius J. (1998). International environmental law and state sovereignty. Asia Pac. J. Environ. Law3, 269–283. doi: 10.3316/agispt.19991705
2
Alberton M. (2012). Environmental protection in the EU member states: changing institutional scenarios and trends. L’Europe en Formation363, 287–300. doi: 10.3917/eufor.363.0287
3
Ambec S. Angot J.-L. Chotteau P. H. Dabène O. Guyomard H. Jean S. et al . (2020). Dispositions et Effets Potentiels de la Partie Commerciale de l’Accord d’Association entre l’Union Européenne et le Mercosur en Matière de Développement Durable. Rapport de la Commission d’Evaluation du Projet d’Accord UE Mercosur. Available at:https://www.gouvernement.fr/upload/media/default/0001/01/2020_09_rapport_de_la_commission_devaluation_du_projet_daccord_ue_mercosur.pdf. (Accessed January 13, 2024)
4
Andrews-Speed P. Zhang S. (2019). “China as a global clean energy champion: goals and achievements” in China as a global clean energy champion. Palgrave series in Asia and Pacific studies (Singapore: Palgrave Macmillan).
5
Atmojo M. E. Darumurti A. Hanif N. A. Agani M. W. (2024). Dynamics of urban transport arrangement policies to support the achievement of sustainable transportation. J. Contemp. Gov. Public Policy5, 1–18. doi: 10.46507/jcgpp.v5i1.185
6
AU . (2022). African union climate change and resilient development strategy and action plan (2022–2032). 128. Available at:https://au.int/sites/default/files/documents/41959-doc-CC_Strategy_and_Action_Plan_2022-2032_08_02_23_Single_Print_Ready.pdf. (Accessed January 11, 2024)
7
Azizi D. Biermann F. Kim R. E. (2019). Policy integration for sustainable development through multilateral environmental agreements: an empirical analysis, 2007–2016. Glob. Gov.25, 445–475. doi: 10.1163/19426720-02503005
8
Baker P. (2004). Russia backs Kyoto to get on path to join WTO. Washington Post. Available at: https://www.washingtonpost.com/archive/politics/2004/05/22/russia-backs-kyoto-to-get-on-path-to-join-wto/f363c1bb-0663-40f6-af5d-a51a93e1b8d1?itid=sr_1_01ffd9ea-4286-48c4-853c-8b0a815d24f5 (Accessed September 02, 2024).
9
Baldock D. Nicholson M. (2022). Divergence of environmental policy post Brexit: initial reflections by IEEP UK, Institute for European Environmental Policy. Available at:https://ieep.eu/publications/divergence-in-environmental-policy-post-brexit-some-initial-reflections/. (Accessed February 6, 2024).
10
Baldon C. Dupré M. Leré S. (2019). Un Accord Perdant-Perdant. Analyse Préliminaire de l’Accord de Commerce entre l’Union Européenne et le MERCOSUR. Fondation Nicolas Hulot pour la Nature et l’Homme—Institut Veblen. 43. Available at:https://www.veblen-institute.org/IMG/pdf/analyse_accord_ue_mercosur_fnh_veblen.pdf. (Accessed January 13, 2024)
11
Bang G. (2011). Signed but not ratified: limits to U.S. participation in international environmental agreements. Rev. Policy Res.28, 65–81. doi: 10.1111/j.1541-1338.2010.00479.x
12
Bechtel M. M. Scheve K. F. van Lieshout E. (2022). Improving public support for climate action through multilateralism. Nat. Commun.13:6441. doi: 10.1038/s41467-022-33830-8
13
Böhmelt T. (2022). Environmental-agreement design and political ideology in democracies. Int. Environ. Agreements22, 507–525. doi: 10.1007/s10784-022-09562-x
14
Boulet R. Barros-Platiau A. F. Mazzega P. (2016). 35 years of multilateral environmental agreements ratification: a network analysis. Artif. Intell. Law24, 133–148. doi: 10.1007/s10506-016-9180-7
15
Bressan R. N. de Souza Leite Garcia T. (2023). Mercosur and environment: progress in promoting the sustainable development goals and the 2030 agenda. Rev. Bras. Polít. Int.66:e017. doi: 10.1590/0034-7329202300217
16
Busby J. W. (2015). “A green giant? Inconsistency and American environmental diplomacy” in America, China, and the struggle for world order. Asia today. eds. IkenberryG. J.JisiW.FengZ. (New York: Palgrave Macmillan).
17
Caglar A. E. Guloglu B. Gedikli A. (2022). Moving towards sustainable environmental development for BRICS: investigating the asymmetric effect of natural resources on CO2. Sustain. Dev.30, 1313–1325. doi: 10.1002/sd.2318
18
Campbell B. W. Marrs F. W. Böhmelt T. Fosdick B. K. Cranmer S. J. (2019, 2019). Latent influence networks in global environmental politics. PLoS One14:e0213284. doi: 10.1371/journal.pone.0213284
19
CEOBS (2021). How Russia approaches the environment, peace and security. Conflict and Environment Observatory. 88. Available at:https://ceobs.org/report-how-russia-approaches-the-environment-peace-and-security/. (Accessed January 31, 2024)
20
Chan N. (2018). “Large ocean states”: sovereignty, small islands, and marine protected areas in global oceans governance. Glob. Gov.24, 537–555. doi: 10.1163/19426720-02404005
21
Chasek P. S. (2010). Confronting environmental treaty implementation in the Pacific Islands. Pacific Islands Policy 6. East-West Center. 52. Available at:https://www.eastwestcenter.org/sites/default/files/private/pip006.pdf. (Accessed January 31, 2024)
22
Cullet P. (2016). Differential treatment in environmental law: addressing critiques and conceptualizing the next steps. Trans. Environ. Law5, 305–328. doi: 10.1017/S204710251600025X
23
Escobar-Pemberthy N. Ivanova M. (2020). Implementation of multilateral environmental agreements: rationale and design of the environmental conventions index. Sustain. For.12:7098. doi: 10.3390/su12177098
24
European Union . (2023). Special eurobarometer 538 climate change—report. 114. Available at:https://climate.ec.europa.eu/citizens/citizen-support-climate-action_en. (Accessed January 6, 2024)
25
Finn C. Grattarola F. Pincheira-Donoso D. (2023). More losers than winners: investigating anthropocene defaunation through the diversity of population trends. Biol. Rev.98, 1732–1748. doi: 10.1111/brv.12974
26
Fry G. Tarte E. (Eds.) (2016). The new Pacific diplomacy. Suva Fiji: USP Press, 326.
27
Gemefda D. O. Sima A. D. (2015). The impacts of climate change on African continent and the way orward. J. Ecol. Nat. Environ.7, 256–262. doi: 10.5897/JENE2015.0533
28
Geneva Association . (2022). Nature and the insurance industry: taking action towards a nature-positive economy. GolnaraghiM.MellotA.. Geneva Association Publications. 64. Available at:https://www.genevaassociation.org/sites/default/files/2022-11/nature_and_insurance_report.pdf (Accessed 6 January 2024)
29
Ghafiel N. Y. Paramitaningrum P. (2020). Analysis of Russia’s approach to Kyoto protocol: Russia’s withdrawal from second commitment period (2013–2020). Andalas J. Int. Stud.9:116. doi: 10.25077/ajis.9.2.116-130.2020
30
Gilson J. (2023). Sustainable development and the environment in EU and Japanese free trade agreements: embedding anthropocentric narratives. Environ. Polit.33, 727–748. doi: 10.1080/09644016.2023.2274750
31
Giorgi M. (2019). The role of non-governmental organizations in the process of international treaty making. Anu. Mex. Der. Inter.19, 153–177. doi: 10.22201/iij.24487872e.2019.19.13321
32
Giron Y. (2016). The other side of large-scale, no-take, marine protected areas in the Pacific Ocean. Fisheries in the Pacific: the challenges of governance and sustainability, PauwelsS.FacheE.. Marseille: Pacific-Credo Publications. 77–117. Available at:https://books.openedition.org/pacific/432?lang=en#text. (Accessed January 15, 2024)
33
Gusev A. (2016). Evolution of Russian climate policy: from the Kyoto Protocol to the Paris Agreement. L’Europe en Formation380, 39–52. doi: 10.3917/eufor.380.0039
34
Harris P. G. Chow A. S. Y. Karlsson R. (2013). China and climate justice: moving beyond statism. Int. Environ. Agreements13, 291–305. doi: 10.1007/s10784-012-9189-7
35
Hochstetler K. (2003). Fading green? Environmental politics in the Mercosur free trade agreement. Lat. Am. Politics Soc.45, 1–32. doi: 10.1111/j.1548-2456.2003.tb00256.x
36
Huang J. (2024). Resources, innovation, globalization, and green growth: the BRICS financial development strategy. Geosci. Front.15:101741. doi: 10.1016/j.gsf.2023.101741
37
Hugh-Jones D. Milewicz K. Ward H. (2018). Signaling by signature: the weight of international opinion and ratification of treaties by domestic veto players. Polit. Sci. Res. Methods6, 15–31. doi: 10.1017/psrm.2016.10
38
IRENA (2019). A new world: the geopolitics of the energy transformation. Global Commission on the Geopolitics of Energy Transformation—International Renewable Energy Agency IRENA. 94. Available at:https://www.irena.org/-/media/files/irena/agency/publication/2019/jan/global_commission_geopolitics_new_world_2019.pdf. (Accessed January 13, 2024)
39
Ivanova M. (2020). Fighting fire with a thermometer? Environmental efforts of the United Nations. Ethics Int. Aff.34, 339–349. doi: 10.1017/S0892679420000404
40
Jegede A. O. (2018). Africa versus climate change loss and damages: exploring AU regional channels for influencing national policy. J. Afr. Foreign Aff.5, 207–226. doi: 10.31920/2056-5658/2018/v5n2a11
41
Karakır I. A. (2018). Environmental foreign policy as a soft power instrument: cases of China and India. J. Contemp. East. Asia17, 5–26. doi: 10.17477/jcea.2018.17.1.005
42
Kelemen R. D. Knievel T. (2015). The United States, the European Union, and international environmental law: the domestic dimensions of green diplomacy. Int. J. Const. Law13, 945–965. doi: 10.1093/icon/mov057
43
Kiprizli G. (2022). Through the lenses of morality and responsibility: BRICS, climate change and sustainable development. Uluslararası İlişkiler Dergisi19, 65–82. doi: 10.33458/uidergisi.1164936
44
Kischel U. (2001). The state as a non-unitary actor: the role of the judicial branch in international negotiations. Archiv des Völkerrechts39, 268–296. Available at:https://www.jstor.org/stable/40800002
45
Kotov V. Nikitina E. (1995). “Russia and international environmental co-operation” in Green globe yearbook of international co-operation on environment and development. eds. BergesenH. O.ParmannG.ThommessenØ. B. (Oxford: Oxford University Press), 17–27.
46
Kotzé L. J. Adelman S. (2023). Environmental law and the unsustainability of sustainable development: a tale of disenchantment and of hope. Law Critique34, 227–248. doi: 10.1007/s10978-022-09323-4
47
Lam E. Chang A. Tunç Z. Sultana F. Quadery S. Tiwari H. et al . (2022). Public perception on the United States ratification of the United Nations convention on biological diversity treaty. Available at:https://ssrn.com/abstract=4201729. (Accessed January 6, 2024)
48
Landrigan P. Symeonides C. Raps H. Dunlop S. (2023). The global plastics treaty: why is it needed?Lancet402, 2274–2276. doi: 10.1016/S0140-6736(23)02198-0
49
Lantis J. S. (2009). The life and dead of international treaties–double-edged diplomacy and the politics of ratification in comparative perspective. Oxford: Oxford University. Press, 255.
50
Levystone M. (2021). Russie et Asie Centrale à la Croisée des Chemins. Paris: L’Harmattan, 172.
51
Mantlana B. Jegede A. O. (2022). Understanding the multilateral negotiations on climate change ahead of COP27: priorities for the African region. S. Afr. J. Int. Aff.29, 255–270. doi: 10.1080/10220461.2022.2134201
52
Marchiori C. Dietz S. Tavoni A. (2017). Domestic politics and the formation of international environmental agreements. J. Environ. Econ. Manag.81, 115–131. doi: 10.1016/j.jeem.2016.09.009
53
McBeath J. Wang B. (2008). China’s environmental diplomacy. Am. J. Chin. Stud.15, 1–16. Available at:http://www.jstor.org/stable/44288862
54
Mitchell R. B. Andonova L. B. Axelrod M. Balsiger J. Bernauer T. Green J. F. et al . (2020). What we know (and could know) about international environmental agreements. Glob. Environ. Politics20, 103–121. doi: 10.1162/glep_a_00544
55
Mozer A. Prost S. (2023). An introduction to illegal wildlife trade and its effects on biodiversity and society. Forensic Sci. Int. Anim. Environ.3:100064. doi: 10.1016/j.fsiae.2023.100064
56
Ndambwa B. J. Moonga G. (2024). Decentralising climate governance in the global south: lessons from Itezhi-Tezhi and the Kafue Wetlands, Zambia. J. Contemp. Gov. Public Policy5, 33–54. http://dx.doi.org/10.46507/jcgpp.v5i1.190
57
Nobanee H. Dilshad M. N. Lamdi O. A. Ballool B. Al Dhaheri S. AlMheiri N. et al . (2022). Insurance for climate change and environmental risk: a bibliometric review. Int. J. Clim. Change Strategies Manage.14, 440–461. doi: 10.1108/IJCCSM-08-2021-0097
58
Nygren B. (2008). Putin’s use of natural gas to reintegrate the CIS region. Probl. Post-Communism55, 3–15. doi: 10.2753/PPC1075-8216550401
59
OECD (2010). OECD environmental performance reviews—Japan assessment and recommendations. Organisation for Economic Co-Operation and Development. Available at: https://web-archive.oecd.org/2014-06-02/62205-japan2010.htm. (Accessed January 6, 2024)
60
Orsini A. (2016). Do non-state perspectives matter for treaty ratification and implementation? The case of the European Consultation on the Nagoya protocol. Environ. Policy Gov.26, 377–393. doi: 10.1002/eet.1712
61
Pacific Community (2022). Taking action on climate to shape a resilient Pacific. Pacific Community, 5. Available at:https://purl.org/spc/digilib/doc/ghv3b. (Accessed January 13, 2024)
62
Pallangyo D. M. (2013). Climate change and Africa: the normative framework of the African Union. North-West University, Potchefstroom Campus, South Africa. Available at:https://repository.nwu.ac.za/handle/10394/14193?show=full. (Accessed January 6, 2024)
63
Pew Research Center (2019.) U.S. public views on climate and energy. FunkC.HefferonM., 36. Available at:https://www.pewresearch.org/science/2019/11/25/u-s-public-views-on-climate-and-energy/. (Accessed January 31, 2024)
64
Pickering J. Mcgee J. S. Karlsson-Vinkhuyzen S. I. (2018). The impact of the US retreat from the Paris Agreement: Kyoto revisited?Clim. Pol.18, 818–827. doi: 10.1080/14693062.2017.1412934
65
Poorhashemi A. (2022). “Opportunities and challenges facing the future development of International Environmental Law” in Climate change, natural resources and sustainable environmental management (Cham: Springer).
66
Pouw N. R. M. Weikard H. P. Howarth R. B. (2022). Economic analysis of international environmental agreements: lessons learnt 2000–2020. Int. Environ. Agreements22, 279–294. doi: 10.1007/s10784-022-09576-5
67
Purvis N. (2004). The perspective of the United States on climate change and the Kyoto Protocol. Int. Rev. Environ. Strateg.5, 169–178.
68
Quirk G. Hanich Q. (2016). Ocean diplomacy: the Pacific island countries’ campaign to the UN for an ocean sustainable development goal. Asia-Pac. J. Ocean Law Policy1, 68–95. doi: 10.1163/24519391-00101005
69
Rampe W. Roy D. Klobucista C. Renwick D. Chatzky A. Siripurapu A. et al . (2023). Mercosur: South America’s fractious trade bloc. Council on Foreign Relations.Available at:https://www.cfr.org/backgrounder/mercosur-south-americas-fractious-trade-bloc. (Accessed January 13, 2024)
70
Rasoulinezhad E. (2020). Energy trade and economic integration between the commonwealth independent states and China. J. Econ. Integr.35, 172–190. doi: 10.11130/jei.2020.35.1.172
71
Rauchfleisch A. Schäfer M. S. (2018). Climate change politics and the role of China: a window of opportunity to gain soft power?Int. Commun. Chin. Cult.5, 39–59. doi: 10.1007/s40636-018-0114-9
72
Raustiala K. (2012). The role of NGOs in international treaty-making. Oxford University PressOxford. The Oxford guide to treaties. Available at:https://ssrn.com/abstract=1928937. (Accessed January 6, 2024)
73
Rinaldi A. L. Martuscelli P. N. (2016). The BRICS on climate change global governance. Meridian17:e17020. doi: 10.20889/M47e17020
74
Ripple W. J. Wolf C. Newsome T. M. Galetti M. Alamgir M. Crist E. et al . (2017). World scientists’ warning to humanity: a second notice. Bioscience67, 1026–1028. doi: 10.1093/biosci/bix125
75
Schneider C. J. Urpelainen J. (2013). Distributional conflict between powerful states and international treaty ratification. Int. Stud. Q.57, 13–27. doi: 10.1111/isqu.12024
76
Schrijver N. J. (2021). State sovereignty in the planetary management of natural resources. Environ. Policy Law51, 13–20. doi: 10.3233/EPL-219002
77
Schulze K. Tosun J. (2013). External dimensions of European environmental policy: an analysis of environmental treaty ratification by third states. Eur. J. Polit. Res.52, 581–607. doi: 10.1111/1475-6765.12011
78
Sibertin-Blanc C. Therond O. Monteil M. Mazzega P. (2019). “The entity-process framework for integrated agent-based modeling of social-ecological systems” in Law, public policies and complex systems: networks in action. law, governance and technology series. eds. BouletR.LajaunieC.MazzegaP. (Cham: Springer), 57–86.
79
Skyrms B. (1990). Ratifiability and the logic of decision. Midwest Stud. Philos.15, 15, 44–56. doi: 10.1111/j.1475-4975.1990.tb00204.x
80
Sokolova Y. Davidson N. Mariev O. (2024). Global energy transition and foreign environmental regulations: impacts on Russian regions’ export volumes. J. Environ. Manag.352:120001. doi: 10.1016/j.jenvman.2023.120001
81
Spilker G. Koubi V. (2016). The effects of treaty legality and domestic institutional hurdles on environmental treaty ratification. Int. Environ. Agreements16, 223–238. doi: 10.1007/s10784-014-9255-4
82
Takashima N. (2017). International environmental agreements with ancillary benefits: repeated games analysis. Econ. Model.61, 312–320. doi: 10.1016/j.econmod.2016.10.011
83
Tay S. Chen Chen Lee C. C. Yi L. X. (2017). ASEAN approaches to environmental protection and sustainable development: cooperating across borders, sectors, and pillars of regional Community. Global megatrends: implications for ASEAN economic community, TayS.TijajaJ. P. (eds.), ASEAN Secretariat in Collaboration—Singapore Institute of International Affairs. 98–122. Available at:https://asean.org/global-megatrends-implications-for-asean-economic-community/. (Accessed January 6, 2024)
84
Thompson T. (2022). Plastic pollution: three problems that a global treaty could solve. Nature. doi: 10.1038/d41586-022-03835-w
85
Todić D. Dimitrijević D. (2014). Priority goals in international co-operation of the republic of Serbia in the field of environment and sustainable development. Int. Environ. Agreements14, 163–179. doi: 10.1007/s10784-013-9207-4
86
Tripathi M. Bhattacharya N. S. (2023). Environmentally sound technologies for climate change mitigation in BRICS countries: a comparative policy and legal perspective. Environ. Policy Law53, 181–196. doi: 10.3233/EPL-220067
87
UNEP (2016). GEO-6 regional assessment for Africa. Nairobi: United Nations Environment Programme, 215.
88
UNEP (2023). Emissions gap report 2023: broken record—temperatures hit new highs, yet world fails to cut emissions (again). Nairobi: United Nations Environment Programme.
89
Varkkey H. (2017). 40 years of ASEAN environmental governance: enhancing ASEAN centrality through the ASEAN plus three (APT). Malays. J. Int. Relat.5, 47–65. doi: 10.22452/mjir.vol5no1.4
90
Ward B. Bowen A. (2020). An analysis of the trump Administration’s economic and policy arguments for withdrawal of the United States from the Paris Agreement on Climate Change. London: Grantham Research Institute on Climate Change and the Environment, London School of Economics and Political Science.
91
World Development Report (2010). Development and climate change. Overcoming behavioural and institutional inertia. The International Bank for Reconstruction and Development/The World Bank. Washington, DC: The World Bank, 321–347.
92
WWF (2023). The forest pathways report. Gland, Switzerland: WWF.
93
Yamagata Y. Yang J. Galaskiewicz J. (2017). State power and diffusion processes in the ratification of global environmental treaties, 1981–2008. Int. Environ. Agreements17, 501–529. doi: 10.1007/s10784-016-9332-y
94
Zhang Y.-X. Chao Q.-C. Zheng Q.-H. Huang L. (2017). The withdrawal of the U.S. from the Paris Agreement and its impact on global climate change governance. Adv. Clim. Change Res.8, 213–219. doi: 10.1016/j.accre.2017.08.005
Summary
Keywords
environment, sea, treaty, agreement, ratification, coalitions, international community, sustainable development
Citation
Mazzega P (2024) Environmental ratification moves. Front. Polit. Sci. 6:1388191. doi: 10.3389/fpos.2024.1388191
Received
19 February 2024
Accepted
29 August 2024
Published
17 September 2024
Volume
6 - 2024
Edited by
Muhlis Madani, Muhammadiyah University of Makassar, Indonesia
Reviewed by
Srirath Gohwong, Kasetsart University, Thailand
Ahmad Harakan, Muhammadiyah University of Makassar, Indonesia
Muhammad Ahsan Samad, Tadulako University, Indonesia
Updates
Copyright
© 2024 Mazzega.
This is an open-access article distributed under the terms of the Creative Commons Attribution License (CC BY). The use, distribution or reproduction in other forums is permitted, provided the original author(s) and the copyright owner(s) are credited and that the original publication in this journal is cited, in accordance with accepted academic practice. No use, distribution or reproduction is permitted which does not comply with these terms.
*Correspondence: Pierre Mazzega, pmazzega@gmail.com
†ORCID: Pierre Mazzega, http://orcid.org/0000-0003-2398-3954
Disclaimer
All claims expressed in this article are solely those of the authors and do not necessarily represent those of their affiliated organizations, or those of the publisher, the editors and the reviewers. Any product that may be evaluated in this article or claim that may be made by its manufacturer is not guaranteed or endorsed by the publisher.