Abstract
Salinity–alkalinity stress is one of the main abiotic factors limiting rice production worldwide. With the widespread use of rice direct seeding technology, it has become increasingly important to improve the tolerance to salinity–alkalinity of rice varieties at the germination stage. Although we have a more comprehensive understanding of salt tolerance in rice, the genetic basis of alkali tolerance in rice is still poorly understood. In this study, we measured seven germination-related traits under alkali stress and control conditions using 428 diverse rice accessions. The alkali tolerance levels of rice germplasms varied considerably during germination. Xian/indica accessions had generally higher tolerance to alkali stress than Geng/japonica accessions at the germination stage. Using genome-wide association analysis, 90 loci were identified as significantly associated with alkali tolerance. Eight genes (LOC_Os01g12000, LOC_Os03g60240, LOC_Os03g08960, LOC_Os04g41410, LOC_Os09g25060, LOC_Os11g35350, LOC_Os12g09350, and LOC_Os12g13300) were selected as important candidate genes for alkali tolerance based on the gene functional annotation and gene-CDS-haplotype analysis. According to the expression levels of LOC_Os09g25060 (OsWRKY76), it is likely to play a negative regulatory role in alkali tolerance during rice germination. An effective strategy for improving rice alkali tolerance may be to pyramid alkali-tolerant haplotypes of multiple candidate genes to obtain the optimal haplotype combination. Our findings may provide valuable genetic information and expand the use of alkali tolerance germplasm resources in rice molecular breeding to improve the alkali tolerance at the germination stage.
Introduction
Salinity–alkalinity stress is considered to be one of the most severe abiotic stresses affecting crop growth and development, resulting in crop yield reduction (Qadir et al., 2014). Rice is one of the most important food crops in the world, and nearly a third of the world’s population takes it as a staple food (Ray et al., 2013). Since the current rice yield level has reached a plateau, improving the salinity–alkalinity tolerance of rice varieties and expanding the rice planting area is an effective strategy to increase the total yield. Usually, the increase of soluble salt in the soil is referred to as “soil salinization,” and soil salinization and alkalization are always simultaneous processes (Vengosh, 2014). Recent studies have found that their effects on plants are not exactly the same, and there are differences in how plants respond to their stress (Shi and Yin, 1993). Therefore, salt stress and alkali stress are two different stresses and should be treated separately. Salt stress is mainly caused by neutral salts, including NaCl and Na2SO4, while alkali stress is primarily caused by HCO3− and CO32− (Fang et al., 2021). Generally, salt stress causes ionic stress, osmotic stress, and oxidative stress to plants (Munns and Tester, 2008), while alkali stress is primarily caused by high pH (Wang et al., 2015) and may prove to be even more harmful to plants than salt stress (Yang et al., 2008). Rice is considered a salt- and alkali-sensitive crop (Cheng et al., 2007). The primary effects of saline–alkaline stress on rice are the decrease of germination rate, the inhibition or even death of seedling growth, and the decline of yield (Zhang et al., 2017). Nowadays, with rice direct seeding technology becoming more widely used, improving the salinity–alkalinity tolerance of rice varieties at the germination stage has become an important breeding target.
Salinity–alkalinity tolerance in rice is a complex trait controlled by multiple quantitative trait loci (QTLs; Liang et al., 2015). In recent years, many QTLs for salt tolerance in rice have been identified, and some salt tolerance genes, such as SKC1 (Ren et al., 2005), DST (Huang et al., 2009), OsCLC-1 (Nakamura et al., 2006), and Saltol (Thomson et al., 2010), have been cloned. In contrast, only a few QTLs are reported to influence alkali tolerance at the seedling stage in rice. Seven QTLs related to alkaline tolerance were detected using an F2:3 population derived from a cross between Caidao and WD20342 (Li et al., 2017). A rice alkali-tolerant mutant, called alt1, was identified and found that alt1 negatively regulates alkali tolerance by preventing oxidative damage in rice (Guo et al., 2014). A calcium/calmodulin-dependent protein kinase OsDMI3 can promote root elongation and improve alkaline tolerance of rice at germination stage by reducing Na+ and H+ influx in rice roots and maintaining ion balance (Ni et al., 2020).
Genome-wide association study (GWAS) has been widely used to identify associations between phenotypic traits and genotypes in many crops (Du et al., 2021; Ma et al., 2021a,b; Tekeu et al., 2021). Based on the GWAS using a core set of 208 rice germplasms, 6 and 14 SNPs associated with salt tolerance at the germination and seedling stages, and identified 22 candidate genes through haplotype analysis (Naveed et al., 2018). A major QTL (RNC4) related to root Na+/K+ ratio in Geng/japonica and Xian/indica accessions were identified by GWAS (Campbell et al., 2017). Yu et al. (2017) detected 25 SNPs associated with salt tolerance at the seedling stage using 295 rice accessions by GWAS. Using 295 Geng accessions, eight QTLs associated with alkali tolerance at the seedling stage were detected by GWAS (Li et al., 2019). Li et al. jointly conducted QTL analysis and GWAS analysis on root length at the germination stage under alkali stress using 184 RILs and 295 Geng accessions and identified a major QTL qAT11 (Li et al., 2020b). However, few studies have dissected the genetic basis of the alkali tolerance between different subspecies during rice germination.
In this study, a total of 428 accessions from the 3,000 rice genomes (3 K-RG), mainly belonging to subspecies Xian and Geng, were evaluated for alkali tolerance at the germination stage (Wang et al., 2018). We used 2,949,726 SNPs filtered from the 4.8 M SNP dataset in the Rice SNP-seek Database (Alexandrov et al., 2015) to identify QTLs and candidate genes associated with alkali tolerance by GWAS. This study aimed to understand the genetic basis of alkali tolerance during germination and provide favorable resources of genes and germplasms for molecular breeding for alkali tolerance improvement of rice.
Materials and Methods
Plant Materials and Alkali Tolerance Evaluation
We used 428 accessions from the 3 K-RG to evaluate the alkali tolerance of rice at the germination stage. The accessions contained 125 Geng accessions, 278 Xian accessions, 13 Aus, 6 Basmati and 6 admix accessions (Supplementary Table 1). A total of 120 seeds of each accession were dried at 50°C for 3 days to make them dry completely and break their dormancy. To disinfect the seeds, they were soaked in 3% NaClO solution for 30 min, and then the seeds were washed three times with sterile distilled water before testing. For each rice accession, 20 seeds were placed into a 90-mm-diameter Petri dish with filter paper. Three replicates were conducted under control (distilled water) and alkali stress conditions (0.15% Na2CO3 solution), respectively. As a control, 10 ml of distilled water was added to each Petri dish, and 10 ml of 0.15% Na2CO3 solution was added to each Petri dish as alkali stress. After that, the seeds were grown in a growth chamber under a 14-h light/10-h dark photoperiod (28°C/26°C) with 70% relative humidity for 7 days. Throughout the test, the solution was changed regularly every day.
Seeds were considered germinated when the root length was equal to the seed length and the shoot length was equal to half of the seed length. The germinated seeds were counted each day to calculate the germination rate (GR), germination energy (GE), and germination index (GI). We used the seed germination rates on day 3 and day 7 as GE and GR (GE or GR = Nt/N0, where Nt represents the number of germinated seeds at day t and N0 represents the total number of experimental seeds), respectively. The GI was calculated as follows: GI = ∑(Gt/Tt), where Gt is the accumulated number of the germinated seeds on day t and Tt is the time corresponding to Gt in days (Wang et al., 2010). The mean germination time (MGT) was calculated by using the formula: MGT = ∑TtNt/∑Nt, where Nt is the number of newly germinated seeds on day t (Alvarado et al., 1987). On day 7, the root length (RL) and shoot length (SL) of eight seeds randomly selected from each replicate were measured in both alkali stress and control conditions. Vigor index (VI) = (mean SL) × GI. We also used the ratios of the seven germination-related traits under alkali stress to the control for evaluating the response of rice accessions to alkali stress. The average of three replicates for each trait was used for data analyses.
Genome-Wide Association Mapping
The 3K-RG 4.8 M SNP dataset was downloaded from the Rice SNP-Seek Database (Alexandrov et al., 2015).1 SNPs with the missing rate < 20% and minor allele frequencies >5% were filtered with PLINK (Purcell et al., 2007). Finally, a total of 2,942,166, 2,091,233, and 1,218,609 SNPs were used for GWAS in the whole, Xian and Geng panel populations, respectively. The GWAS was performed with EMMAX (Kang et al., 2010) based on a mixed linear model (MLM) to detect the associations between SNP and the alkali tolerance-related traits. The kinship matrix was generated using an identical-by-state matrix (with the “emmax-kin -v -h -d 10” parameter in EMMAX) based on the pruned subset of genome-wide SNP data (with the “indep-pairwise 50 10 0.1” parameter in PLINK) to account for the relatedness among accessions. For controlling population structure, the eigenvectors of the kinship matrix were calculated using GCTA (with the “-make-grm” parameter; Yang et al., 2011) and the first three principal components were used as covariates. The effective number of independent markers (N) was calculated with the GEC software (Li et al., 2012) and suggestive significance thresholds of association by the Bonferroni correction method (1/N) were calculated for claiming significant SNPs for the whole population (p = 2.15E-06), Xian (p = 2.76E-06) and Geng (p = 8.31E-06) subpopulations, respectively. Manhattan and quantile–quantile (Q–Q) plots of GWAS were created by the R package “qqman” (Turner, 2014). Based on the previously reported linkage disequilibrium (LD) decay in the 3 K-RG (Wang et al., 2018), the significant SNPs within a 300-kb region were considered a locus. A lead SNP in a locus was defined as the SNP with the lowest value of p, and the other significant SNPs within 150 kb on either side of the lead SNP were merged.
Analysis of Candidate Genes
We shortlisted potential candidate genes for alkali tolerance when they met at least one of the following criteria: (1) genes with significant SNPs and functional annotation related to abiotic stress based on the Nipponbare reference genome IRGSP 1.0 (Kawahara et al., 2013) and the funRiceGenes database (Yao et al., 2018); (2) genes harboring SNPs significantly associated with more than three traits; (3) genes containing SNPs of the most significant association (p < 0.05/effective SNP number) with each trait. In the case of an SNP located in the intergenic region, the downstream gene was chosen. LDBlockshow (Dong et al., 2021) was used to estimate the local LD block region containing each candidate gene. The haplotype analysis was performed on all candidate genes using all SNPs within the gene coding sequence region, in which synonymous SNPs were ignored (merged in one haplotype; Zhang et al., 2021). There were at least 10 rice accessions in each haplotype. Duncan’s multiple range post-hoc tests were completed with the “agricolae” package (de Mendiburu, 2021) in R to compare phenotypic differences among the haplotypes (n ≥ 10 rice accessions). The expression profiles of candidate genes in Nipponbare were obtained from the RiceXPro database (Yutaka et al., 2013).
RNA Extraction and qRT-PCR Analysis
For detecting expression levels of candidate genes, we screened two representative accessions (one alkali-tolerant and one alkali-sensitive) from each subspecies. After 24 h of alkali stress with 0.15% Na2CO3, 100 seed embryos were sampled under alkali stress and control conditions, respectively. Total RNA was extracted from germinating seeds using plant RNA extraction kit (Tiangen Biotechnology) and reverse transcribed using reverse transcription kit (Invitrogen). Real-time qRT-PCR analyses were conducted with Taq Pro Universal SYBR qPCR Master Mix (Vazyme, Q712-02). All primers used for qRT-PCR are listed in Supplementary Table 2. The relative expression levels were calculated using the 2-∆∆CT method (Livak and Schmittgen, 2002).
Statistical Analysis
We used one-way ANOVA to test the differences between subpopulations in the traits related to alkali tolerance by the “agricolae” (de Mendiburu, 2021) package in R. Spearman’s correlation coefficients between traits were calculated using the “corrplot” package in R. Box plots for displaying the trait distribution and bar charts for illustrating haplotype frequency were generated using the “ggplot2” (Ginestet, 2011) package in R.
Results
Phenotypic Variations in the Alkali Tolerance of Rice at the Germination Stage
Seven traits including GR, GI, MGT, VI, RL, SL, and GE were measured for 428 rice accessions under alkali stress with 0.15% Na2CO3 (named “TraitName+S”) and control condition with distilled water (named “TraitName+C”) at the germination stage (Table 1). Furthermore, we calculated the ratios of these traits under alkali stress and control conditions (named “R + TraitName”) in order to determine the degree of alkali damage (Supplementary Table 1). Under alkali stress and control conditions, the germination-related traits were distributed continuously, suggesting that multiple loci may be involved in controlling these traits (Supplementary Figure 1). We observed 12 accessions with GRS of 1.00, including eight Xian accessions, three Geng accessions, and an Aus accession (Supplementary Table 1). Among the four accessions with the shortest MGTS, all were Xian accessions. In addition, we found some accessions exhibited extreme phenotypes in other germination-related traits, such as “Lumaozhan” with the highest GES (0.90) and GIS (1.04), “Heimangdao” with the longest SLS (6.03 cm), “ARC 15091” with the longest RLS (4.53 cm), and “NCS 766” with the highest VIS (6.17).
Table 1
| Trait | Full names of traits | Range | Mean | SD | CV |
|---|---|---|---|---|---|
| MGTS | Mean germination time under alkali stress (d) | 3.000–7.000 | 4.337 | 0.698 | 0.161 |
| MGTC | Mean germination time under control condition (d) | 3.000–5.556 | 3.785 | 0.434 | 0.115 |
| GRS | Germination rate under alkali stress | 0.017–1.000 | 0.647 | 0.266 | 0.411 |
| GRC | Germination rate under control condition | 0.800–1.000 | 0.955 | 0.048 | 0.050 |
| GIS | Germination index under alkali stress | 0.007–1.040 | 0.471 | 0.244 | 0.518 |
| GIC | Germination index under control condition | 0.343–1.093 | 0.809 | 0.136 | 0.168 |
| VIS | Vigor index under alkali stress | 0.013–6.173 | 1.966 | 1.230 | 0.625 |
| VIC | Vigor index under control condition | 1.235–8.016 | 4.323 | 1.160 | 0.268 |
| RLS | Root length under alkali stress (cm) | 0.163–4.525 | 1.582 | 0.679 | 0.429 |
| RLC | Root length under control condition (cm) | 1.600–12.821 | 6.858 | 2.215 | 0.323 |
| SLS | Shoot length under alkali stress (cm) | 1.363–6.025 | 3.887 | 0.802 | 0.206 |
| SLC | Shoot length under control condition (cm) | 3.018–8.383 | 5.293 | 0.791 | 0.150 |
| GES | Germination energy under alkali stress | 0.000–0.900 | 0.128 | 0.207 | 1.619 |
| GEC | Germination energy under control condition | 0.000–1.000 | 0.329 | 0.316 | 0.963 |
| RMGT | Ratio of mean germination time under alkali stress to normal condition | 0.735–2.004 | 1.149 | 0.158 | 0.138 |
| RGR | Ratio of germination rate under alkali stress to normal condition | 0.017–1.118 | 0.678 | 0.277 | 0.409 |
| RGI | Ratio of germination index under alkali stress to normal condition | 0.008–1.127 | 0.574 | 0.266 | 0.463 |
| RVI | Ratio of vigor index under alkali stress to normal condition | 0.004–1.232 | 0.441 | 0.227 | 0.514 |
| RRL | Ratio of root length under alkali stress to normal condition | 0.013–1.406 | 0.264 | 0.170 | 0.645 |
| RSL | Ratio of shoot length under alkali stress to normal condition | 0.371–1.212 | 0.733 | 0.100 | 0.136 |
| RGE | Ratio of germination energy under alkali stress to normal condition | 0.000–1.500 | 0.211 | 0.283 | 1.338 |
Summary of the 21 traits measured in this study.
Range, Mean, SD, and CV indicate the range from minimum value to maximum value, mean value, standard deviation, and coefficient of variation of a trait, respectively.
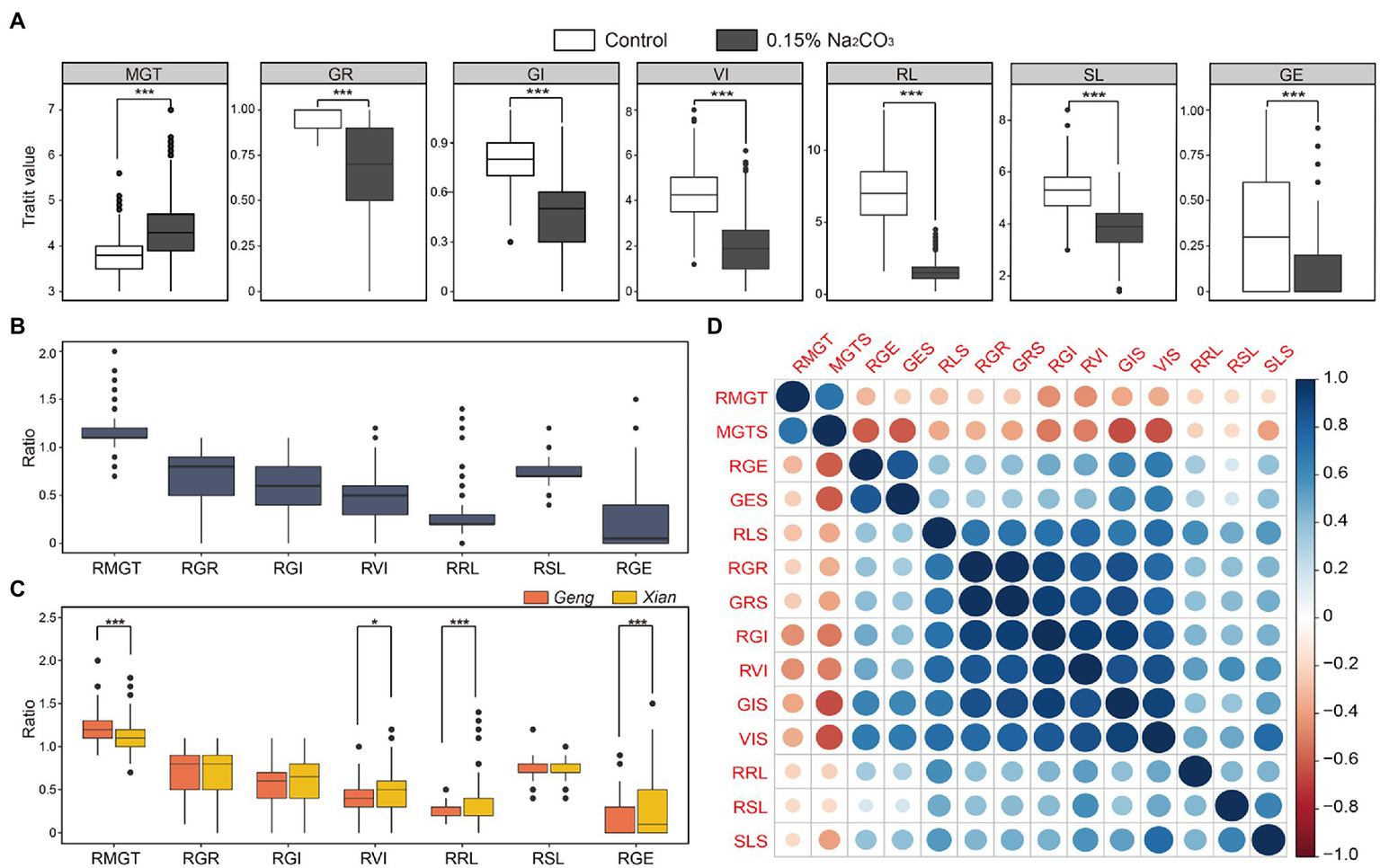
In comparing the germination-related traits under alkali stress and control conditions, we found that alkali stress significantly impaired the seed germination and growth, extending germination time and reducing GE, GR, GI, VI, RL, and SL (Figure 1A). GE was the most strongly affected by alkali stress among the seven traits. On average, MGT was delayed by 14.9% under alkali stress, and GR, GI, VI, RL, SL, and GE decreased by 32.2%, 42.6%, 55.9%, 73.6%, 26.7%, and 78.9%, respectively. We used the ratio of the trait value under alkali stress to control to determine the extent of damage caused by alkali. Accordingly, alkali damage on these germination-related traits followed the following order: GE > RL > VI > GI > GR > SL > MGT (Figure 1B). Furthermore, the Xian subpopulation (n = 278) exhibited significantly higher RVI, RRL, RGE, but significantly shorter RMGT than the Geng subpopulation (n = 125; Figure 1C), suggesting that Xian accessions are generally more alkaline tolerant than Geng accessions.
Figure 1

Phenotypic variations of germination-related traits under alkali stress and control conditions. (A) Distribution of mean germination time (MGT), germination rate (GR), germination index (GI), vigor index (VI), root length (RL), shoot length (SL), and germination energy (GE) under control and alkali stress (0.15% Na2CO3). Distribution of relative alkali damage of measured traits in the whole population (B), Xian and Geng subpopulations (C). (D) Correlation coefficient of alkali tolerance-related traits in the whole population. * and *** indicate significant difference at p < 0.05 and p < 0.001 (two-tailed Student’s t-test) in (A,C), respectively.
According to the correlation analysis among the germination-related traits in the whole population, MGTS and RMGT were negatively correlated with the other traits, whereas GRS, RGR, GIS, RGI, VIS, and RVI demonstrated a strong positive correlation with one another (Figure 1D). In addition, correlation analysis results in the subpopulations Xian and Geng were similar to the results in the whole population (Supplementary Figure 2). These findings indicate that it is valuable to identify the loci associated with these germination traits and corresponding favorable alleles in molecular breeding for rice alkali tolerance.
Identification of Loci Associated With Alkali Tolerance
We conducted a GWAS based on the mixed linear model for the traits related to alkali tolerance (Supplementary Figures 3–8). Using a Bonferroni correction based on the effective numbers, the genome-wide significant value of p thresholds were set at 2.15E-06, 2.76E-06, and 8.31E-06 for the whole population, Xian subpopulation, and Geng subpopulation, respectively. Consequently, 271, 51, and 503 SNPs significantly associated with alkali tolerance at the germination stage were identified in the whole population, Xian subpopulation and Geng subpopulation, respectively. A total of 18 significantly associated SNPs were detected both in the whole population and Xian subpopulation (Supplementary Figure 9A). However, there were no overlaps between the identified SNPs in Xian subpopulation and those in Geng subpopulation. By analyzing the genes in which the significantly associated SNPs were detected, it was found that there was also no overlap between the genes identified in Xian subpopulation and those in Geng subpopulation (Supplementary Figure 9B). The results suggested that the genetic mechanism of alkali tolerance in subpopulations Xian and Geng may be different. We merged the adjacent SNPs around 300 kb as a locus to reduce the redundancy in association signals of different traits. Consequently, a total of 90 loci involved in 124 associations between 106 lead SNPs and 14 traits were identified in the whole population or at least one of the two subpopulations (Supplementary Table 3).
According to the annotations of the genes with identified SNPs, no reported genes for alkaline tolerance were identified. However, we found two known salt tolerance genes (OsRLCK253 and OsNCED5) harboring lead SNPs (rs8_17550068 with p = 4.92E-07 and rs12_26284167 with p = 6.1E-06) associated with RSL in Geng subpopulation (Figure 2A). Moreover, a WRKY transcription factor gene OsWRKY76 was significantly associated with RRL in the whole population (Figure 2B). In addition, we identified several new loci with strong associations with alkali tolerance (Figures 2C–E; Supplementary Table 3). For example, a lead SNP rs5_26741198 was significantly associated with SLS (p = 8.68E-11) in the whole population. The lead SNP of rs3_34261591 showed the strongest association signal (p = 2.15E-8) with MGTS in Xian subpopulation. The lead SNP rs8_24108555 with the most significant association (p = 9.42E-9) for GES was identified in Geng subpopulation (Figures 2C–E).
Figure 2

Genome-wide association study of five alkali tolerance-related traits. (A) RSL in the Geng subpopulation. (B) RRL in the whole population. (C) SLS in the whole population. (D) MGTS in the Xian subpopulation. (E) GES in the Geng subpopulation. (F) Number of associated traits for each of all detected loci (Supplementary Table 3). Manhattan plot (left) and Q–Q plot (right) for each panel in (A–E). Horizontal lines indicate in the Manhattan plots indicate the genome-wide suggestive thresholds. The names of candidate genes or lead SNPs are shown above the corresponding association signals.
A comprehensive analysis was carried out concerning the 90 alkali tolerance loci, each of which was associated with one to five traits (Figure 2F; Supplementary Table 3). For example, locus 4 was associated with GRS, RLS, RGR, and RGI in the whole population and with RLS in Geng subpopulation. Locus 7 was associated with GRS, RGR, and RVI in the whole population. Locus 44 was associated with GES, RGE and RRL in the whole population and with RRL in Xian subpopulation. Locus 59 was associated with GRS and RGR both in the whole population and Xian subpopulation. Locus 88 was associated with GIS, VIS, SLS, and RVI in the whole population and with RSL in Geng subpopulation.
Haplotype Analyses of the Candidate Genes
We selected 17 genes as candidate genes at 15 loci (Supplementary Table 4; see Methods for detail), and conducted a gene-CDS-haplotype analysis to determine whether there were significant differences in alkali tolerance between different haplotypes of each gene. Finally, eight genes with significant phenotypic differences between haplotypes were identified as important candidate genes for alkali tolerance, including LOC_Os09g25060, LOC_Os03g60240, LOC_Os03g08960, LOC_Os01g12000, LOC_Os04g41410, LOC_Os11g35350, LOC_Os12g09350, and LOC_Os12g13300. Based on qRT-PCR analysis, the expression levels of LOC_Os09g25060 and LOC_Os03g60240 were both higher in the alkali-sensitive Xian accession than in the alkali-tolerant Xian accession. On the contrary, LOC_Os11g35350 was expressed more strongly in the alkali-tolerant Xian accession compared to the alkali-sensitive Xian accession. There were no significant differences in the expression levels of the other five genes between the two Xian accessions (Figure 3A). For the two Geng accessions, the expression level of LOC_Os09g25060 in alkali-sensitive accession was also significantly higher than that in alkali-tolerant accession, while LOC_Os01g12000 was expressed more strongly in the alkali-tolerant accession than in alkali-sensitive accession (Figure 3B).
Figure 3

Relative expression levels of candidate genes under alkali stress for 24 h. (A) In two representative Xian germplasms. (B) In two representative Geng accessions. Gene expression was normalized to that of the OsActin gene control. The relative expression levels were represented by fold change relative to the expression levels of the candidate genes. *p < 0.05 and **p < 0.01 (two-tailed Student’ t-test). Data represent means ± SD (n = 3).
For locus 71 on chromosome 9, the LD block region was predicted from 14.94 to 14.99 Mb (48.93 kb) and included 491 SNPs (Figure 4A). LOC_Os09g25060 (OsWRKY76) had a lead SNP rs9_14985169 (p = 2.09E-06) for RRL in the whole subpopulation, which is a member of the rice WRKY transcription factor gene family (Ross et al., 2007). Three major haplotypes of LOC_Os09g25060 were detected based on five SNPs in the coding region shared by at least 10 accessions (Figure 4B). Hap1 is predominant in Xian subpopulation and Hap2 is prevalent in Geng subpopulation (Figure 4D). In comparison of the RRL across the three haplotypes, Hap1 and Hap2 had a significantly higher RRLs of 0.28 and 0.26 than Hap3, which had a mean RRL of 0.19 in the whole population (Figure 4C).
Figure 4

Candidate gene analysis of locus 71 on chromosome 9. (A) Local Manhattan plot (top) and LD heat map (bottom) of locus 71 for RRL in the whole population. The red dot indicates the lead SNP rs9_14985169 and the position of candidate gene LOC_Os09g25060. (B) CDS-haplotypes of LOC_Os09g25060. (C) The distribution of RRL in the whole population for the three haplotypes of LOC_Os09g25060. Different letters above each boxplot indicate significant differences among haplotypes according to Duncan’s multiple range post-hoc test ( p < 0.05). (D) Frequency of three haplotypes of LOC_Os09g25060 in subpopulations.
The LD block region for locus 32 on chromosome 3 was predicted from 34.256 to 34.267 Mb (11.16 kb) and contained 37 SNPs (Figure 5A), including the alkali tolerance candidate gene LOC_Os03g60240 that had the most significant SNP rs3_34257992 (p = 7.96E-08) for MGTS in Xian subpopulation. Using 22 SNPs (including five non-synonymous SNPs) in the coding region of LOC_Os03g60240, six haplotypes were detected, each of which was shared by at least 10 accessions (Figure 5B). In the whole population, Hap4 had the lowest mean MGTS (3.98). Thus, we defined Hap4 as the favorable haplotypes of alkali tolerance, which were carried only by Xian accessions (Figures 5C,D).
Figure 5

Candidate gene analysis of locus 32 on chromosome 3. (A) Local Manhattan plot (top) and LD heat map (bottom) of locus 32 for MGTS in the Xian subpopulation. The red dot indicates the lead SNP rs3_34257992 and the position of candidate gene LOC_Os03g60240. (B) CDS-haplotypes of LOC_Os03g60240. (C) The distribution of MGTS in the whole population for the six haplotypes of LOC_Os03g60240. Different letters above each boxplot indicate significant differences among haplotypes according to Duncan’s multiple range post-hoc test ( p < 0.05). (D) Frequency of six haplotypes of LOC_Os03g60240 in subpopulations.
For locus 7 on chromosome 1, the most significant association peak for RGR, GRS, and RVI in the whole population, was predicted from 6.47 to 6.56 Mb (85.5 kb) and included 730 SNPs based on local LD analysis (Figure 6A). One of these SNPs, rs1_6533274, located in the intergenic region of two genes (LOC_Os01g11990 and LOC_Os01g12000), was significantly associated with RGR, GRS, and RVI. We identified four haplotypes (n ≥ 10 accessions) based on eight SNPs in the coding region of LOC_Os01g12000, the downstream gene of rs1_6533274 (Figure 6B). Among the haplotypes, Hap1 and Hap3 were both enriched in Xian subpopulation, while Hap3 had significantly higher GRS, RGR, and RVI than the other haplotypes (Figures 6C,D).
Figure 6

Candidate gene analysis of locus 7 on chromosome 1. (A) Local Manhattan plot (top) and LD heat map (bottom) of locus 7 for RGR in the whole population. The red dot indicates the lead SNP rs1_6533274 and the position of candidate gene LOC_Os01g12000. (B) CDS-haplotypes of LOC_Os01g12000. (C) Frequency of four haplotypes of LOC_Os01g12000 in subpopulations. (D) The distribution of GRS, RGR, and RVI in the whole population for the four haplotypes of LOC_Os01g12000. Different letters above each boxplot indicate significant differences among haplotypes according to Duncan’s multiple range post-hoc test ( p < 0.05).
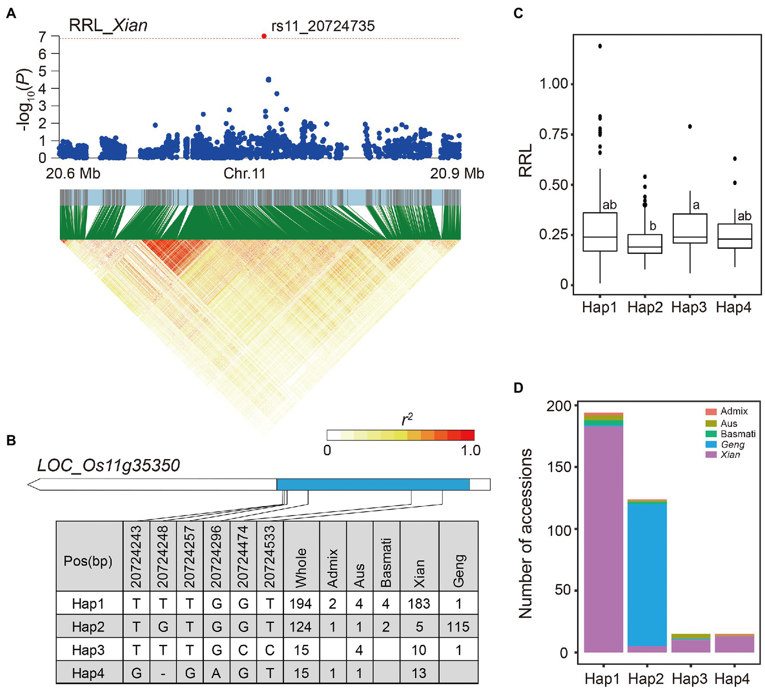
The LD block region of locus 82 was estimated to be from 20.71 to 20.75 (38.1 kb) on chromosome 11 including 438 SNPs. The SNP rs11_20724735, located in the candidate gene LOC_Os11g35350, was significantly associated with RRL in the Xian subpopulation (Figure 7A). Using six SNPs within the coding region of LOC_Os11g35350, four major haplotypes (n ≥ 10 accessions) were identified (Figure 7B). Hap3 had significantly higher RRL, which were mainly present in the Xian accessions compared to the other haplotypes (Figures 7C,D).
Figure 7

Candidate gene analysis of locus 82 on chromosome 11. (A) Local Manhattan plot (top) and LD heat map (bottom) of locus 82 for RRL in the Xian subpopulation. The red dot indicates the lead SNP rs11_20724735 and the position of candidate gene LOC_Os11g35350. (B) CDS-haplotypes of LOC_Os11g35350. (C) The distribution of RRL in the whole population for the four haplotypes of LOC_Os11g35350. Different letters above each boxplot indicate significant differences among haplotypes according to Duncan’s multiple range post-hoc test ( p < 0.05). (D) Frequency of four haplotypes of LOC_Os11g35350 in subpopulations.
Optimal Alkali-Tolerant Haplotype Combination
Since RGE was most sensitive to alkali stress, it was used to identify the favorable haplotype of each candidate gene. As a result, Hap1 of LOC_Os09g25060, Hap3 of LOC_Os01g12000, Hap5 of LOC_Os12g13300, Hap4 of LOC_Os03g60240, Hap3 of LOC_Os04g41410, Hap6 of LOC_Os12g09350, Hap4 of LOC_Os11g35350, and Hap1 of LOC_Os03g08960 were detected as alkali-tolerant haplotypes. We used a combined haplotype analysis in order to determine the breeding potential of candidate genes for alkali tolerance. There remained five groups comprising three candidate genes after the removal of rare haplotype combinations (n < 15 accessions). The Groups I, II, III, and IV were enriched in the Xian subpopulation, whereas Group V was mainly found in the Geng subpopulation, which showed clear Xian-Geng differentiation (Figure 8A). Compared to the other four groups, Group I containing the alkali-tolerant haplotypes at LOC_Os03g60240, LOC_Os09g25060, and LOC_Os03g08960 had a significantly higher RGE (Figure 8B). Furthermore, the more favorable haplotypes of these candidate genes were pyramided in rice, the stronger the alkali tolerance. The results suggest that developing a pyramid of multiple favorable haplotypes/alleles for alkali tolerance may be an effective strategy for improving rice alkali tolerance at the germination stage.
Figure 8

Optimal alkali-tolerant haplotype combination of candidate genes. (A) Combined haplotypes of LOC_Os03g60240, LOC_Os09g25060, and LOC_Os03g08960. “+” and “−” represent favorable and inferior haplotypes, respectively. (B) Comparison of the RGE among different haplotype combinations. Different letters above each histogram indicate significant differences at p < 0.05 (Least Significant Difference test).
Discussion
Xian Is More Alkali-Tolerant Than Geng During Germination
The alkali stress of 0.15% Na2CO3 can significantly inhibit rice germination (Figure 1A). Qi et al. (Qi et al., 2005, 2006) proposed the primary method to evaluate the alkali tolerance during rice germination is to measure GR, GI, and relative alkali damage rate, and they reported a wide variation range and reasonable distribution of GR, GE and their relative alkali damage rate under 0.10% and 0.20% Na2CO3 condition. In our study, GE was the most sensitive trait of the seven germination-related traits measured under alkali stress (Figure 1B), which is consistent with previous studies (Lv et al., 2013). Furthermore, the alkali tolerance levels of rice germplasms also varied considerably during germination in this study (Supplementary Figure 1). Xian accessions had shorter RMGT and higher RVI, RRL, and RGE than Geng accessions, indicating that Xian accessions had generally higher tolerance to alkali stress than Geng accessions at the germination stage (Figure 1C). This is contrary to the previous findings by Shi et al. regarding salt tolerance in rice during germination (Shi et al., 2017), inferring different mechanisms for salt and alkali tolerance in rice.
Genetic Mechanism Underlying Rice Alkali Tolerance Differs From Salt Tolerance During Germination
Two salt tolerance-related genes OsRLCK253 and OsNCED5 were associated with alkali tolerance at the germination stage in this study. OsRLCK253, which encodes a receptor-like cytoplasmic kinase, can improve the water-deficit and salt tolerance in transgenic Arabidopsis plants by affecting several common endogenous gene expressions (Giri et al., 2011). OsNCED5, encoding a 9-cis-epoxycarotenoid dioxygenase, positively regulates ABA level, enhances salt tolerance, and accelerates leaf senescence in rice (Xiong et al., 2014). In both OsRLCK253 and OsNCED5, however, there were no significant differences in alkali tolerance between different haplotypes. In addition, no cloned genes with large effects on salt tolerance were detected in this study, further supporting the perspective that different genetic mechanisms may regulate alkali tolerance and salt tolerance in rice (Sun et al., 2021).
The expression levels of candidate gene LOC_Os09g25060 were significantly higher in alkali-sensitive accessions compared with alkali-tolerant accessions in both Xian and Geng subpopulations, suggesting its negative regulatory role in alkali tolerance during rice germination. LOC_Os09g25060, encoding a WRKY transcription factor OsWRKY76, is downregulated in the roots of Dongdao-4 in response to saline–alkaline stress (Li et al., 2020a). Previous studies have shown that the genes associated with jasmonic acid (JA) biosynthesis and JA signaling are enhanced in the knockout plants of both OsWRKY62 and OsWRKY76 (Liang et al., 2017). Moreover, salt stress can trigger the activation of the JA signaling pathway and inhibit the cell elongation in the elongation zone of root (Valenzuela et al., 2016). Based on haplotype analysis of OsWRKY76, Hap1 and Hap2 had higher RRL than Hap3 (Figure 4C), suggesting that OsWRKY76 may affect root development by activating the JA signaling pathway, which ultimately affects rice alkali tolerance at the germination stage.
Breeding Application of the Favorable Haplotypes
Rice can alleviate the damage of alkali stress through osmotic regulation, ion balance, antioxidant protection, and hormone regulation (Fang et al., 2021). The alkali tolerance of rice at the germination stage is a complex trait, which is controlled by multiple genes.
Among 90 loci for alkali tolerance in this study, only five loci (5.6%) were also detected in previous QTL mapping studies (Supplementary Table 3), primarily because most reported QTLs for alkali tolerance were identified at the seedling stage. In other words, the genetic mechanisms of alkali tolerance in rice may partially differ between the seedling and germination stages. Our results indicated that rice germplasms with more favorable haplotypes on candidate genes had better alkali tolerance (Figure 8), which suggests that developing an optimal haplotype combination through pyramiding multiple favorable haplotypes should be an effective strategy for improving alkali tolerance during rice germination. In addition, it is possible, through inter-subspecific crosses in rice breeding programs, to make introgression of favorable haplotypes specific in the Xian subpopulation into the Geng subpopulation to provide important donor resources for improving the alkali tolerance of the Geng subpopulation. For example, rice breeders may use marker-assisted selection for Hap4 of LOC_Os03g60240 in the progeny of inter-subspecific crosses to shorten germination time under alkali stress. Thus, the candidate genes associated with alkali tolerance and their favorable haplotypes will be useful to rice alkali-tolerant breeding.
Funding
This work was supported by the Key Research and Development Project of Hainan Province (ZDYF2021XDNY171), and the Agricultural Science and Technology Innovation Program and the Cooperation and Innovation Mission (CAAS-ZDXT202001).
Publisher’s Note
All claims expressed in this article are solely those of the authors and do not necessarily represent those of their affiliated organizations, or those of the publisher, the editors and the reviewers. Any product that may be evaluated in this article, or claim that may be made by its manufacturer, is not guaranteed or endorsed by the publisher.
Supplementary Material
The Supplementary Material for this article can be found online at: https://www.frontiersin.org/articles/10.3389/fpls.2022.887239/full#supplementary-material
Statements
Data availability statement
The original contributions presented in the study are included in the article/Supplementary Material, and further inquiries can be directed to the corresponding author.
Author contributions
FZ conceived and designed the experiments. SM analyzed the data and wrote the manuscript. SM, GZ, JJ, and JL performed the experiments. All authors contributed to the article and approved the submitted version.
Conflict of interest
The authors declare that the research was conducted in the absence of any commercial or financial relationships that could be construed as a potential conflict of interest.
- 3K-RG
3,000 Rice genomes
- MGT
Mean germination time
- GR
Germination rate
- GI
Germination index
- VI
Vigor index
- RL
Root length
- SL
Shoot length
- GE
Germination energy
- ANOVA
Analysis of variance
- GWAS
Genome-wide association study
- MAF
Minor allele frequency
- LD
Linkage disequilibrium
- Chr
Chromosome
- Kb
Kilobyte
- Mb
Megabyte
- SNP
Single nucleotide polymorphism
- QTL
Quantitative trait locus/loci
- Hap
Haplotype
Abbreviations
Footnotes
References
1
AlexandrovN.TaiS. S.WangW. S.MansuetoL.PalisK.FuentesR. R.et al. (2015). SNP-seek database of SNPs derived from 3000 rice genomes. Nucleic Acids Res.43, D1023–D1027. doi: 10.1093/nar/gku1039
2
AlvaradoA. D.BradfordK. J.HewittJ. D. (1987). Osmotic priming of tomato seed: effect on germination, field emergence, seedling growth and fruit yield. J. Am. Soc. Hortic. Sci.112, 427–432.
3
CampbellM. T.BandilloN.Al ShiblawiF. R. A.SharmaS.LiuK.DuQ.et al. (2017). Allelic variants of OsHKT1;1 underlie the divergence between indica and japonica subspecies of rice (Oryza sativa) for root sodium content. PLoS Genet.13:e1006823. doi: 10.1371/journal.pgen.1006823
4
ChengS. H.CaoL. Y.ZhuangJ. Y.ChenS. G.ZhanX. D.FanY. Y.et al. (2007). Super hybrid rice breeding in China: achievements and prospects. J. Integr. Plant Biol.49, 805–810. doi: 10.1111/j.1744-7909.2007.00514.x
5
de MendiburuF. (2021). Agricolae: statistical procedures for agricultural research. R Package Version 1.3-5. Available at: https://cran.r-project.org/web/packages/agricolae (Accessed January 12 2022).
6
DongS. S.HeW. M.JiJ. J.ZhangC.GuoY.YangT. L. (2021). LDBlockShow: a fast and convenient tool for visualizing linkage disequilibrium and haplotype blocks based on variant call format files. Brief. Bioinform.22:bbaa227. doi: 10.1093/bib/bbaa227
7
DuX.XuW.PengC.LiC.ZhangY.HuL. (2021). Identification and validation of a novel locus, Qpm-3BL, for adult plant resistance to powdery mildew in wheat using multilocus GWAS. BMC Plant Biol.21:357. doi: 10.1186/s12870-021-03093-4
8
FangS.HouX.LiangX. (2021). Response mechanisms of plants Under saline-alkali stress. Front. Plant Sci.12:667458. doi: 10.3389/fpls.2021.667458
9
GinestetC. (2011). ggplot2: elegant graphics for data analysis. J. R. Stat. Soc. A. Stat. Soc.174, 245–246. doi: 10.1111/j.1467-985X.2010.00676_9.x
10
GiriJ.VijS.DansanaP. K.TyagiA. K. (2011). Rice A20/AN1 zinc-finger containing stress-associated proteins (SAP1/11) and a receptor-like cytoplasmic kinase (OsRLCK253) interact via A20 zinc-finger and confer abiotic stress tolerance in transgenic Arabidopsis plants. New Phytol.191, 721–732. doi: 10.1111/j.1469-8137.2011.03740.x
11
GuoM.WangR.WangJ.HuaK.WangY.LiuX.et al. (2014). ALT1, a Snf2 family chromatin remodeling ATPase, negatively regulates alkaline tolerance through enhanced defense against oxidative stress in Rice. PLoS One9:e112515. doi: 10.1371/journal.pone.0112515
12
HuangX. Y.ChaoD. Y.GaoJ. P.ZhuM. Z.ShiM.LinH. X. (2009). A previously unknown zinc finger protein, DST, regulates drought and salt tolerance in rice via stomatal aperture control. Genes Dev.23, 1805–1817. doi: 10.1101/gad.1812409
13
KangH. M.SulJ. H.ServiceS. K.ZaitlenN. A.KongS. Y.FreimerN. B.et al. (2010). Variance component model to account for sample structure in genome-wide association studies. Nat. Genet.42, 348–354. doi: 10.1038/ng.548
14
KawaharaY.de la BastideM.HamiltonJ. P.KanamoriH.McCombieW. R.OuyangS.et al. (2013). Improvement of the Oryza sativa Nipponbare reference genome using next generation sequence and optical map data. Rice6:4. doi: 10.1186/1939-8433-6-4
15
LiM. X.YeungJ. M.ChernyS. S.ShamP. C. (2012). Evaluating the effective numbers of independent tests and significant p-value thresholds in commercial genotyping arrays and public imputation reference datasets. Hum. Genet.131, 747–756. doi: 10.1007/s00439-011-1118-2
16
LiN.SunJ.WangJ. G.LiuH. L.ZhengH. L.YangL. M.et al. (2017). QTL analysis for alkaline tolerance of rice and verification of a major QTL. Plant Breed.136, 881–891. doi: 10.1111/pbr.12539
17
LiN.ZhengH.CuiJ.WangJ.LiuH.SunJ.et al. (2019). Genome-wide association study and candidate gene analysis of alkalinity tolerance in japonica rice germplasm at the seedling stage. Rice12:24. doi: 10.1186/s12284-019-0285-y
18
LiQ.MaC.TaiH.QiuH.YangA. (2020a). Comparative transcriptome analysis of two rice genotypes differing in their tolerance to saline-alkaline stress. PLoS One15:e0243112. doi: 10.1371/journal.pone.0243112
19
LiX.ZhengH.WuW.LiuH.WangJ.JiaY.et al. (2020b). QTL mapping and candidate gene analysis for alkali tolerance in japonica Rice at the bud stage based on linkage mapping and genome-wide association study. Rice13:48. doi: 10.1186/s12284-020-00412-5
20
LiangJ. L.QuY. P.YangC. G.MaX. D.CaoG. L.ZhaoZ. W.et al. (2015). Identification of QTLs associated with salt or alkaline tolerance at the seedling stage in rice under salt or alkaline stress. Euphytica201, 441–452. doi: 10.1007/s10681-014-1236-8
21
LiangX.ChenX.LiC.FanJ.GuoZ. (2017). Metabolic and transcriptional alternations for defense by interfering OsWRKY62 and OsWRKY76 transcriptions in rice. Sci. Rep.7:2474. doi: 10.1038/s41598-017-02643-x
22
LivakK. J.SchmittgenT. D. (2002). Analysis of relative gene expression data using real-time quantitative PCR. Methods25, 402–408. doi: 10.1006/meth.2001.1262
23
LvB. S.LiX. W.MaH. Y.SunY.WeiL. X.JiangC. J.et al. (2013). Differences in growth and physiology of Rice in response to different saline-alkaline stress factors. Agron. J.105, 1119–1128. doi: 10.2134/agronj2013.0017
24
MaL.QingC.ZhangM.ZouC.PanG.ShenY. (2021a). GWAS with a PCA uncovers candidate genes for accumulations of microelements in maize seedlings. Physiol. Plant.172, 2170–2180. doi: 10.1111/ppl.13466
25
MaL.ZhangM.ChenJ.QingC.HeS.ZouC.et al. (2021b). GWAS and WGCNA uncover hub genes controlling salt tolerance in maize (Zea mays L.) seedlings. Theor. Appl. Genet.134, 3305–3318. doi: 10.1007/s00122-021-03897-w
26
MunnsR.TesterM. (2008). Mechanisms of salinity tolerance. Annu. Rev. Plant Biol.59, 651–681. doi: 10.1146/annurev.arplant.59.032607.092911
27
NakamuraA.FukudaA.SakaiS.TanakaY. (2006). Molecular cloning, functional expression and subcellular localization of two putative vacuolar voltage-gated chloride channels in rice (Oryza sativa L.). Plant Cell Physiol.47, 32–42. doi: 10.1093/pcp/pci220
28
NaveedS. A.ZhangF.ZhangJ.ZhengT.-Q.MengL.-J.PangY.-L.et al. (2018). Identification of QTN and candidate genes for salinity tolerance at the germination and seedling stages in rice by genome-wide association analyses. Sci. Rep.8:6505. doi: 10.1038/s41598-018-24946-3
29
NiL.WangS.ShenT.WangQ.ChenC.XiaJ.et al. (2020). Calcium/calmodulin-dependent protein kinase OsDMI3 positively regulates saline-alkaline tolerance in rice roots. Plant Signal. Behav.15:1813999. doi: 10.1080/15592324.2020.1813999
30
PurcellS.NealeB.Todd-BrownK.ThomasL.FerreiraM. A. R.BenderD.et al. (2007). PLINK: a tool set for whole-genome association and population-based linkage analyses. Am. J. Hum. Genet.81, 559–575. doi: 10.1086/519795
31
QadirM.QuillerouE.NangiaV.MurtazaG.SinghM.ThomasR. J.et al. (2014). Economics of salt-induced land degradation and restoration. Nat. Res. Forum38, 282–295. doi: 10.1111/1477-8947.12054
32
QiD.HanL.ZhangS. (2005). Methods of characterization and evaluation of salt or alkaline tolerance in rice. J. Plant Genet. Resour.6, 226–231. doi: 10.3969/j.issn.1672-1810.2005.02.021
33
QiD.ZhangS.CaoG.RuanR.SunM.ZhangY.et al. (2006). Studies on screening methods for alkaline tolerance at germination period and early seedling stage in Rice. J. Plant Genet. Resour.7, 74–80. doi: 10.3969/j.issn.1672-1810.2006.01.015
34
RayD. K.MuellerN. D.WestP. C.FoleyJ. A. (2013). Yield trends are insufficient to double global crop production by 2050. PLoS One8:e66428. doi: 10.1371/journal.pone.0066428
35
RenZ. H.GaoJ. P.LiL. G.CaiX. L.HuangW.ChaoD. Y.et al. (2005). A rice quantitative trait locus for salt tolerance encodes a sodium transporter. Nat. Genet.37, 1141–1146. doi: 10.1038/ng1643
36
RossC. A.LiuY.ShenQ. J. (2007). The WRKY gene family in rice (Oryza sativa). J. Integr. Plant Biol.49, 827–842. doi: 10.1111/j.1744-7909.2007.00504.x
37
ShiD.YinL. (1993). Difference between salt (NaCl) and alkaline (Na2CO3) stresses on Puccinellia tenuiflora (Griseb.) Scribn. et Merr. plants. J. Integr. Plant Biol.35, 144–149.
38
ShiY. Y.GaoL. L.WuZ. C.ZhangX. J.WangM. M.ZhangC. S.et al. (2017). Genome-wide association study of salt tolerance at the seed germination stage in rice. BMC Plant Biol.17:92. doi: 10.1186/s12870-017-1044-0
39
SunJ.WangJ.GuoW.YinT.ZhangS.WangL.et al. (2021). Identification of alkali-tolerant candidate genes using the NGS-assisted BSA strategy in rice. Mol. Breed.41:44. doi: 10.1007/s11032-021-01228-x
40
TekeuH.NgonkeuE. L. M.BelangerS.DjocgoueP. F.AbedA.TorkamanehD.et al. (2021). GWAS identifies an ortholog of the rice D11 gene as a candidate gene for grain size in an international collection of hexaploid wheat. Sci. Rep.11:19483. doi: 10.1038/s41598-021-98626-0
41
ThomsonM. J.de OcampoM.EgdaneJ.RahmanM. A.SajiseA. G.AdoradaD. L.et al. (2010). Characterizing the Saltol quantitative trait locus for salinity tolerance in rice. Rice3, 148–160. doi: 10.1007/s12284-010-9053-8
42
TurnerS. D. (2014). Qqman: an R package for visualizing GWAS results using Q-Q and Manhattan plots. J. Open Source Softw.3:731. doi: 10.21105/joss.00731
43
ValenzuelaC. E.Acevedo-AcevedoO.MirandaG. S.Vergara-BarrosP.HoluigueL.FigueroaC. R.et al. (2016). Salt stress response triggers activation of the jasmonate signaling pathway leading to inhibition of cell elongation in Arabidopsis primary root. J. Exp. Bot.67, 4209–4220. doi: 10.1093/jxb/erw202
44
VengoshA. (2014). “11.9: salinization and saline environments,” in Treatise on Geochemistry.2ndEdn. eds. HollandH. D.TurekianK. K. (Oxford: Elsevier), 325–378.
45
WangH.LinX.CaoS.WuZ. (2015). Alkali tolerance in rice (Oryza sativa L.): growth, photosynthesis, nitrogen metabolism, and ion homeostasis. Photosynthetica53, 55–65. doi: 10.1007/s11099-015-0079-4
46
WangW. S.MauleonR.HuZ. Q.ChebotarovD.TaiS. S.WuZ. C.et al. (2018). Genomic variation in 3,010 diverse accessions of Asian cultivated rice. Nature557, 43–49. doi: 10.1038/s41586-018-0063-9
47
WangZ.WangJ.BaoY.WuY.SuX.ZhangH. (2010). Inheritance of rice seed germination ability under salt stress. Rice Sci.17, 105–110. doi: 10.1016/S1672-6308(08)60112-2
48
XiongH.LiJ.LiuP.DuanJ.ZhaoY.GuoX.et al. (2014). Overexpression of OsMYB48-1, a novel MYB-related transcription factor, enhances drought and salinity tolerance in Rice. PLoS One9:e92913. doi: 10.1371/journal.pone.0092913
49
YangC. W.ShiD. C.WangD. L. (2008). Comparative effects of salt and alkali stresses on growth, osmotic adjustment and ionic balance of an alkali-resistant halophyte Suaeda glauca (Bge.). Plant Growth Regul.56, 179–190. doi: 10.1007/s10725-008-9299-y
50
YangJ.LeeS. H.GoddardM. E.VisscherP. M. (2011). GCTA: a tool for genome-wide complex trait analysis. Am. J. Hum. Genet.88, 76–82. doi: 10.1016/j.ajhg.2010.11.011
51
YaoW.LiG.YuY.OuyangY. (2018). funRiceGenes dataset for comprehensive understanding and application of rice functional genes. GigaScience7, 1–9. doi: 10.1093/gigascience/gix119
52
YuJ.ZaoW. G.HeQ.KimT. S.ParkY. J. (2017). Genome-wide association study and gene set analysis for understanding candidate genes involved in salt tolerance at the rice seedling stage. Mol. Gen. Genomics.292, 1391–1403. doi: 10.1007/s00438-017-1354-9
53
YutakaS.HinakoT.KaoriK.HiroshiM.NobukazuN.HiroshiI.et al. (2013). RiceXPro version 3.0: expanding the informatics resource for rice transcriptome. Nucleic Acids Res.41, D1206–D1213. doi: 10.1093/nar/gks1125
54
ZhangF.WangC.LiM.CuiY.ShiY.WuZ.et al. (2021). The landscape of gene-CDS-haplotype diversity in rice (Oryza sativa L.): properties, population organization, footprints of domestication and breeding, and implications in genetic improvement. Mol. Plant14, 787–804. doi: 10.1016/j.molp.2021.02.003
55
ZhangH.LiuX. L.ZhangR. X.YuanH. Y.WangM. M.YangH. Y.et al. (2017). Root damage under alkaline stress is associated with reactive oxygen species accumulation in Rice (Oryza sativa L.). Front. Plant Sci.8:1580. doi: 10.3389/fpls.2017.01580
Summary
Keywords
alkali tolerance, germination stage, genome-wide association study, haplotype analysis, rice
Citation
Mei S, Zhang G, Jiang J, Lu J and Zhang F (2022) Combining Genome-Wide Association Study and Gene-Based Haplotype Analysis to Identify Candidate Genes for Alkali Tolerance at the Germination Stage in Rice. Front. Plant Sci. 13:887239. doi: 10.3389/fpls.2022.887239
Received
01 March 2022
Accepted
22 March 2022
Published
08 April 2022
Volume
13 - 2022
Edited by
Chuanzhi Zhao, Shandong Academy of Agricultural Sciences, China
Reviewed by
Wricha Tyagi, Central Agricultural University, India; Jiang Shukun, Heilongjiang Academy of Agricultural Sciences, China
Updates
Copyright
© 2022 Mei, Zhang, Jiang, Lu and Zhang.
This is an open-access article distributed under the terms of the Creative Commons Attribution License (CC BY). The use, distribution or reproduction in other forums is permitted, provided the original author(s) and the copyright owner(s) are credited and that the original publication in this journal is cited, in accordance with accepted academic practice. No use, distribution or reproduction is permitted which does not comply with these terms.
*Correspondence: Fan Zhang, zhangfan03@caas.cn
This article was submitted to Plant Bioinformatics, a section of the journal Frontiers in Plant Science
Disclaimer
All claims expressed in this article are solely those of the authors and do not necessarily represent those of their affiliated organizations, or those of the publisher, the editors and the reviewers. Any product that may be evaluated in this article or claim that may be made by its manufacturer is not guaranteed or endorsed by the publisher.